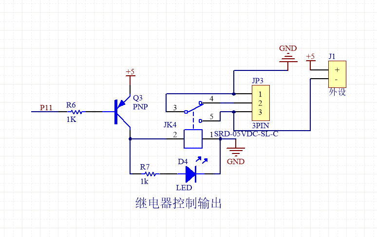
有些继电器控制输出外接器件的接口是3pin的白色底座,然而现实中我们的外接器件大多数都是2pin的。
视频演示:
继电器的定义
继电器是一种用电流控制的开关装置。是各种自动控制电路中必不可少的执行器件。在这一节中,我们将介绍继电器的构造和工作原理,并用继电器制作开关电路。
继电器的工作原理
继电器的工作原理是,当继电器线圈通电后,线圈中的铁芯产生强大的电磁力,吸动衔铁带动簧片,使触点1、2断开,1、3接通。当线圈断电后,弹簧使簧片复位,使触点1、2接通,1、3断开。我们只要把需要控制的电路接在触点1、2间(1、2称为常闭触点)或触点1、3间(称为常开触点),就可以利用继电器达到某种控制的目的。
3pin外接口继电器

2pin外接口继电器

外接器件分正负:风扇、灯、加湿器、 紫外线灯、氧气泵
外接器件不分正负:加热片,制冷片、直流电机


