首页 实物视频演示 仿真视频演示 设计说明书预览 答辩PPT预览
实物视频演示:
软件安装:
资料预览
效果图:

总体资料:

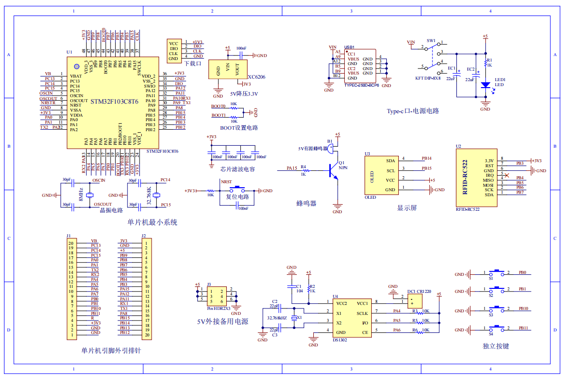
原理图:

软件设计流程:


系统框图:

本设计以STM32F103C8T6单片机为核心控制器,加上其他的模块一起组成基于单片机的电子门票系统,其中包含中控部分、输入部分和输出部分。中控部分采用了STM32F103C8T6单片机,其主要作用是获取输入部分数据,经过内部处理,控制输出部分。输入由四部分组成,第一部分是时钟模块,用于获取时间;第二部分是RFID,用于识别门票;第三部分是独立按键,用于切换时间设置、卡设置界面,修改时间和返回主界面;第四部分是供电电路给整个系统供电。输出由两部分组成,第一部分是OLED显示屏,显示设置时间、添加/删除卡,门票是否为正版,门票使用情况等;第二部分是蜂鸣器,若识别到是盗版卡,蜂鸣器报警。
硬件清单:








1