首页 实物视频演示 仿真视频演示 设计说明书预览 答辩PPT预览
实物视频演示:
软件安装:
资料预览
效果图:

总体资料:

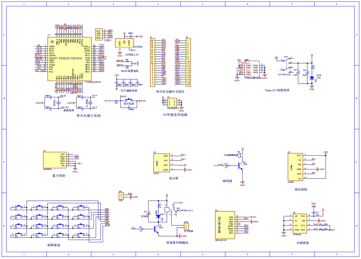
原理图:

软件设计流程:


系统框图:

本设计以STM32单片机为核心控制器,加上其他的模块一起组成基于stm32多功能门禁设计的整个系统,其中包含中控部分、输入部分和输出部分。中控部分采用了STM32单片机,其主要作用是获取输入部分数据,经过内部处理,控制输出部分。输入由六部分组成,第一部分是蓝牙模块,可以蓝牙一键解锁;第二部分是RFID卡片检测模块,通过该模块可检测门禁卡;第三部分是AS608指纹模块,通过该模块指纹解锁;第四部分是AT24C02存储模块,通过该模块存储开门密码等;第五部分是4*4矩型键盘,通过该键盘可输入密码、修改密码、删除门禁卡/指纹、录入门禁卡/指纹等;第六部分是供电电路,给整个系统进行供电。输出由三部分组成,第一部分是OLED显示模块, 通过该模块可以显示输入密码、密码错误、门开、门禁卡错误等;第二部分是继电器,通过继电器控制是否开锁;第三部分是蜂鸣器,当门打开时,当密码/指纹/门禁卡错误时,蜂鸣器会提示。
硬件清单:



 
         
         
        
