首页 实物视频演示 仿真视频演示 设计说明书预览 答辩PPT预览
实物视频演示:
软件安装:
资料预览
效果图:

总体资料:

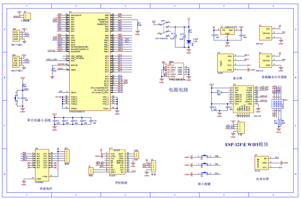
原理图:

软件设计流程:


系统框图:

本设计以STM32单片机为核心控制器,加上其他的模块一起组成基于单片机的智能输液系统,其中包含中控部分、输入部分和输出部分。中控部分采用了STM32单片机,其主要作用是获取输入部分数据,经过内部处理,控制输出部分。输入由四部分组成,第一部分是红外对管,用于检测滴速;第二部分是非接触水位传感器,用于检测当前的输液量;第三部分是独立按键,用于切换界面、设置容量和滴液速度阈值;第四部分是供电电路,给整个系统供电。输出由四部分组成,第一部分是OLED显示屏,可以显示当前的滴速,模式和预计时间,设置容量等;第二部分是SU-03语音播报,当滴液过低,进行报警提示。第三部分是ULN2003步进电机,用于模拟控制滴速速度;最后一部分是WIFI模块,用于连接手机,将获取到的数据等上传至手机,手机还可控制和滴速。
硬件清单:



 
         
         
        
