首页 实物视频演示 仿真视频演示 设计说明书预览 答辩PPT预览
实物视频演示:
软件安装:
资料预览
效果图:
从机:

主机:

总体资料:

原理图:
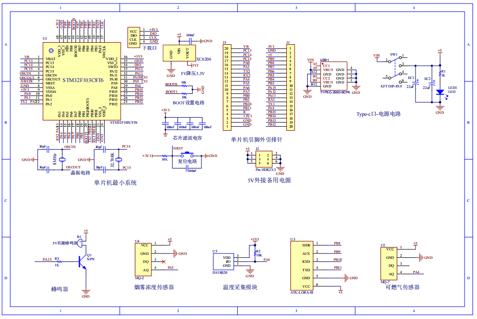
从机:

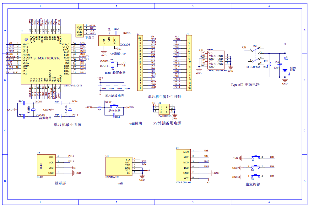
主机:
软件设计流程:



系统框图:

本设计以STM32单片机为核心控制器,加上其他的模块一起组成的基于LORA的园区消防监测及上位设计的整个系统,其中包含中控部分、输入部分和输出部分。中控部分采用了STM32单片机,其主要作用是获取输入部分数据,经过内部处理,控制输出部分。该系统分为从机部分和主机部分,从机输入部分由四部分组成,第一部分是MQ-2烟雾传感器,用于监测园区烟雾浓度值;第二部分是DS18B20温度传感器,用于检测环境温度值;第三部分是MQ-7可燃性气体传感器,用于检测园区可燃性气体浓度值;第四部分是供电电路,给从机部分供电;输出由两部分组成,第一部分是LORA模块,与主机进行数据传输;第二部分是蜂鸣器,当报警标志位为1,进行报警。
主机输入部分由三部分组成,第一部分是供电电路,给主机提供电源;第二部分是LORA模块,用于与从机进行数据传输;第三部分是独立按键,用于切换界面、开关报警、设置烟雾/温度/可燃性气阈值;输出由两部分组成,第一部分是OLED显示屏,显示系统名称、温度/烟雾/可燃性气值及设置阈值;第二部分是WIFI模块,与主机进行数据传输。
硬件清单:
从机:

主机:








