首页 实物视频演示 仿真视频演示 设计说明书预览 答辩PPT预览
仿真视频演示:
软件安装:
资料预览
效果图:

总体资料:

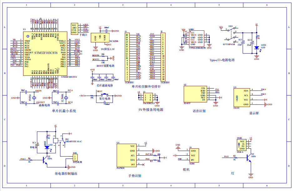
原理图:

软件设计流程:


系统框图:

本设计以STM32单片机为核心控制器,加上其他的模块一起组成基于基于手势控制的家居控制的整个系统,其中包含中控部分、输入部分和输出部分。中控部分采用了STM32单片机,其主要作用是获取输入部分数据,经过内部处理,控制输出部分。输入由两部分组成,第一部分是PAJ7620手势识别模块,用于识别手势,根据不同手势进行相关操作;第二部分是供电电路,给整个系统供电。输出由四部分组成,第一部分是OLED显示屏,显示系统名称,窗帘/风扇和灯光开关情况;第二部分是USB灯,用于照明;第三部分是SU-03T语音模块,进行语音播报家居开关状态;第四部分是SG90舵机,用于模拟窗帘的开关;第五部分是继电器控制输出,用于控制风扇转动。
硬件清单:







