首页 实物视频演示 仿真视频演示 设计说明书预览 答辩PPT预览
实物视频演示:
软件安装:
资料预览
效果图:

总体资料:

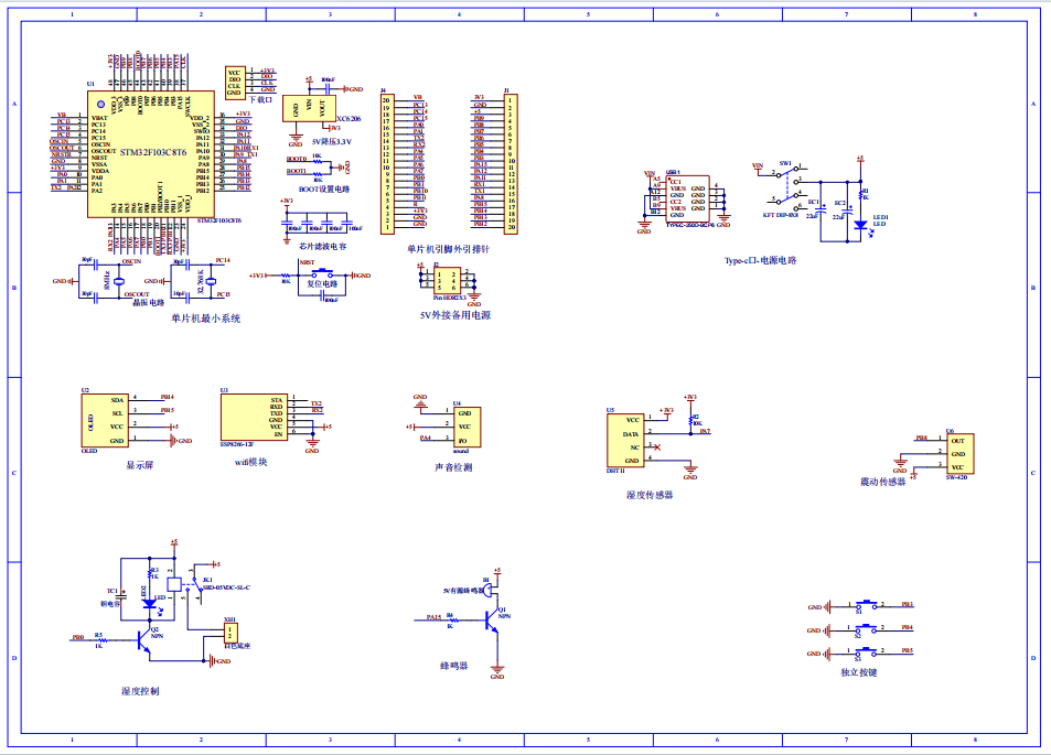
原理图:

软件设计流程:


系统框图:

本设计以STM32单片机为核心控制器,加上其他的模块一起组成基于单片机的工业现场设备的监控设计的整个系统,其中包含中控部分、输入部分和输出部分。中控部分采用了STM32单片机,其主要作用是获取输入部分数据,经过内部处理,控制输出部分。输入由六部分组成,第一部分是DS18B20温度采集模块,用于检测当前的温度值;第二部分是声音检测模块,用于对噪音进行检测;第三部分是震动传感器,用于振动监测;第四部分是DHT11温湿度传感器,用于当前湿度情况;第五部分是独立按键,该模块进行界面切换、设置温湿度/噪音和振动阈值;第六部分是供电电路给整个系统供电。输出由四部分组成,第一部分是OLED显示屏,显示系统名称、温湿度/噪音和振动值及其阈值;第二部分是继电器控制输出,用于外接风扇进行排湿度;第三部分是蜂鸣器,当温湿度/噪音大于阈值,振动标志位为1,进行报警;最后一部分是ESP8266 WIFI模块,通过WIFI连接云平台将获取的数据进行上传同时可以设置阈值。
硬件清单:







