首页 实物视频演示 仿真视频演示 设计说明书预览 答辩PPT预览
实物视频演示:
软件安装:
资料预览
效果图:

总体资料:

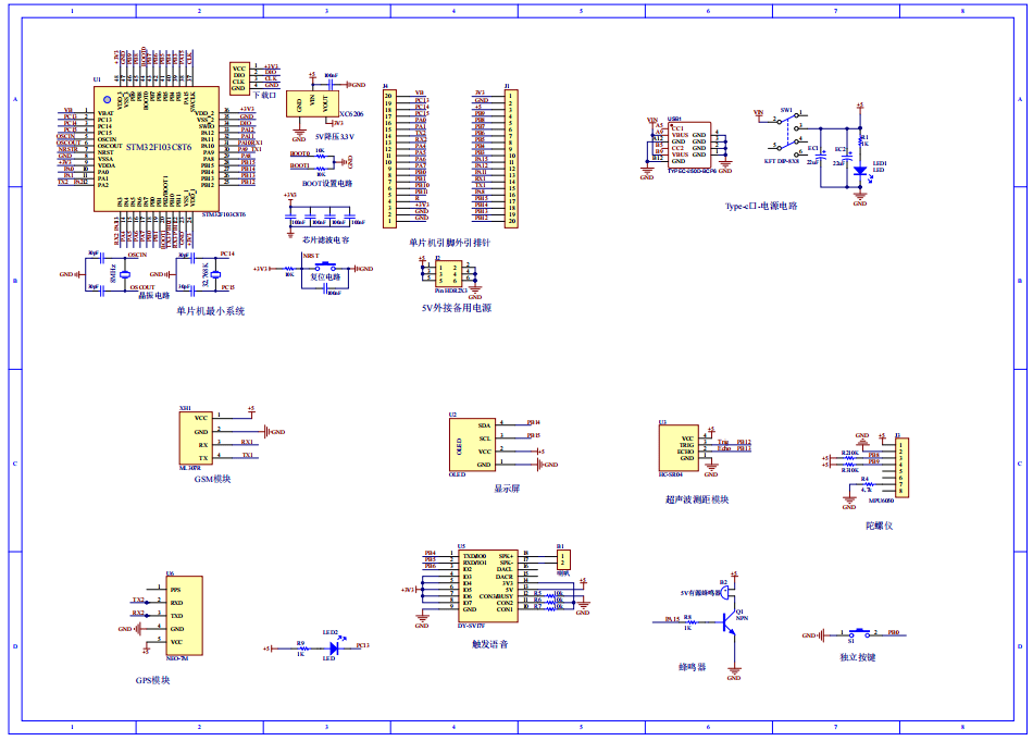
原理图:

软件设计流程:


系统框图:

本设计以STM32单片机为核心控制器,加上其他的模块一起组成基于stm32的老人跌倒监测设计的整个系统,其中包含中控部分、输入部分和输出部分。中控部分采用了STM32单片机,其主要作用是获取输入部分数据,经过内部处理,控制输出部分。输入由五部分组成,第一部分是GPS模块,通过该模块获取定位;第二部分是HC-SR04超声波测距模块,通过该模块检测与障碍物的距离;第三部分是MPU6050六轴传感器,通过该模块检测是否摔倒;第四部分是独立按键,用于一键进行短信报警;第五部分是供电电路,给整个系统进行供电。输出由四部分组成,第一部分是OLED显示屏, 显示系统名称、经纬度和距离,是否跌倒;第二部分是GSM模块,通过该模块发送求助短信;第三部分是DY-SV17F语音播报,可以语音提示有障碍物以及摔倒语音求救;最后是由蜂鸣器和LED组成的声光报警,当摔倒时,进行声光报警。
硬件清单:








买了实物,是不是有源代码和电路图
实物不能发送和接收信息,实物代码里哪里需要修改成gsm模块卡的号码,哪里需要修改成接收卡的号码?
我买的这个设计说明书里,第三章的系统设计里为什么介绍的是三轴加速度传感器,但是实际用到的是六轴加速度传感器呢
已经更改好,重新上传了,重新下载一下就可以了