首页 实物视频演示 设计说明书预览 答辩PPT预览
实物视频演示:
软件安装:
资料预览
效果图:

总体资料:

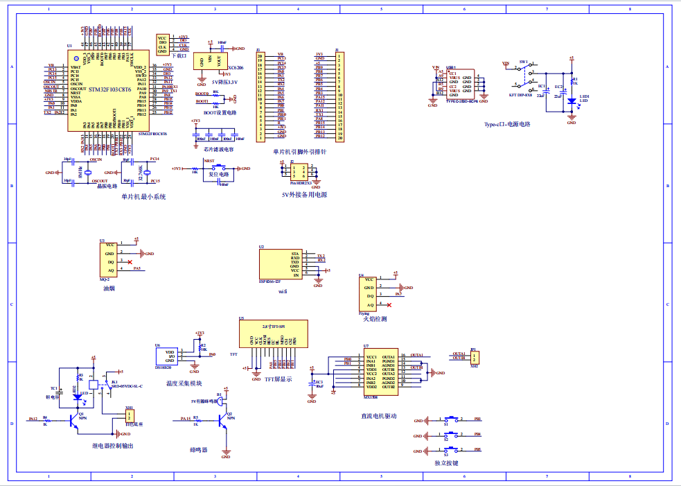
原理图:

软件设计流程:


系统框图:

本设计以STM32单片机为核心控制器,加上其他的模块一起组成基于单片机的智能油烟机设计的整个系统,其中包含中控部分、输入部分和输出部分。中控部分采用了STM32单片机,其主要作用是获取输入部分数据,经过内部处理,控制输出部分。输入五部分组成,第一部分是温度传感器,用于检测温度;第二部分烟雾传感器模块,通过该模块检测当前烟雾浓度;第三部分是火焰传感器模块,通过该模块检测是否有火;第四部分是独立按键,通过进行切换界面、开关风扇、设置温度/油烟阈值等;第五部分是供电电路,给整个系统供电。输出由五部分组成,第一部分是OLED显示屏,通过该模块显示智能油烟机、油烟值,是否有火、温度和风扇状态等;第二部分是MX1508直流电机驱动及其芯片,用于驱动风速转动,来模拟抽油烟机;第三部分是WIFI模块,通过WIFI连接云平台将获取的信息上传并通过手机端并控制;第四部分是继电器控制,用于控制通风;最后一部分是蜂鸣器,当检测到油烟/温度超过其阈值,进行报警。
硬件清单:







