首页 实物视频演示 仿真视频演示 设计说明书预览 答辩PPT预览
实物视频演示:
软件安装:
资料预览
效果图:

总体资料:

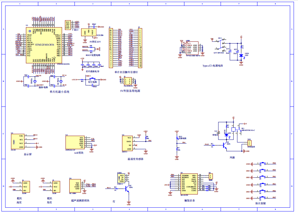
原理图:

软件设计流程:


系统框图:

本设计以STM32单片机为核心控制器,加上其他的模块一起组成的基基于STM32单片机的智能书桌控制系统设计,其中包含中控部分、输入部分和输出部分。中控部分采用了STM32单片机,其主要作用是获取输入部分数据,经过内部处理,控制输出部分。输入由五部分组成;第一部分是温湿度检测模块,用于获取温湿度值;第二部分是超声波测距模块,用于检测台灯到人的距离;第三部分是光敏电阻,通过该模块可以检测当前光照强度;第四部分是独立按键,用于切换界面和模式、调节高度和角度、调节灯光以及设置阈值等;第五部分是供电电路,给整个系统进行供电。输出由六部分组成,第一部分是OLED显示屏, 通过该模块显示时间、温湿度、高度和角度、距离、模式等;第二部分是继电器,控制风扇转动;第三部分是USB灯,进行照明;第四部分是语音播报模块,语音提示坐姿和休息;第五部分是WIFI模块,可以连接手机同步数据,同时可以切换模式、设置阈值等;最后一部分是两个SG90舵机,一个用于调整书桌高度,一个是用于调整书桌角度。
硬件清单:







