首页 实物视频演示 仿真视频演示 设计说明书预览 答辩PPT预览
实物视频演示:
软件安装:
资料预览
效果图:

总体资料:

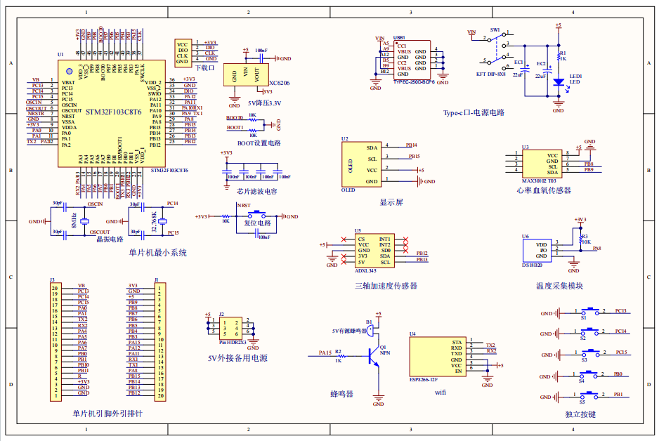
原理图:

软件设计流程:


系统框图:

本设计以STM32单片机为核心控制器,加上其他的模块一起组成基于STM32的健康监测系统,其中包含中控部分、输入部分和输出部分。中控部分采用了STM32单片机,其主要作用是获取输入部分数据,经过内部处理,控制输出部分。输入由五部分组成,第一部分是三轴加速度传感器,用于检测步数;第二部分是DS18B20温度采集模块,用于检测体温;第三部分是心率血氧检测模块,通过该模块检测心率和血氧值;第四部分是独立按键,用于切换界面、模拟增加步数、设置心率和卡路里阈值、清零;第五部分是供电电路,给整个系统进行供电。输出由三部分组成,第一部分是OLED显示屏, 显示运动建议、心率血氧状态和步数,设置阈值等等;第二部分是蜂鸣器,当检测到心率超过阈值,蜂鸣器报警;最后一部分是WIFI模块,通过WIFI上传获取的数据至手机,同时通过手机可以设置心率和卡路里阈值。
硬件清单:







