首页 实物视频演示 仿真视频演示 设计说明书预览 答辩PPT预览
实物视频演示:
软件安装:
资料预览
效果图:

总体资料:

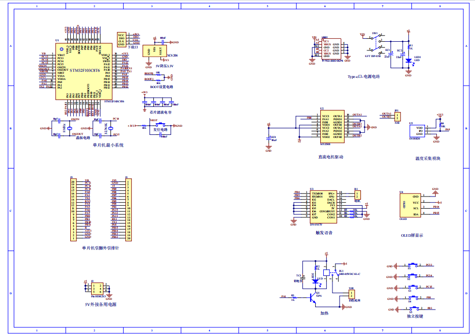
原理图:

软件设计流程:


系统框图:

本设计以STM32单片机为核心控制器,加上其他的模块一起组成基于STM32的智能枕头系统设计,其中包含中控部分、输入部分和输出部分。中控部分采用了STM32单片机,其主要作用是获取输入部分数据,经过内部处理,控制输出部分。输入由三部分组成,第一部分是DS18B20温度采集模块,用于检测温度;第二部分是独立按键,用于切换界面和模式、设置温度阈值和定时时间、播放音乐、调节档位;第三部分是供电电路,给整个系统进行供电。输出由四部分组成,第一部分是OLED显示屏, 显示温度及其阈值、设置定时时间;第二部分是音乐模块,播放音乐;第三部分是MX1508直流电机驱动芯片,驱动电机转动;最后一部分是继电器,用于加热。
硬件清单:







