首页 实物视频演示 仿真视频演示 设计说明书预览 答辩PPT预览
实物视频演示:
软件安装:
资料预览
效果图:

总体资料:

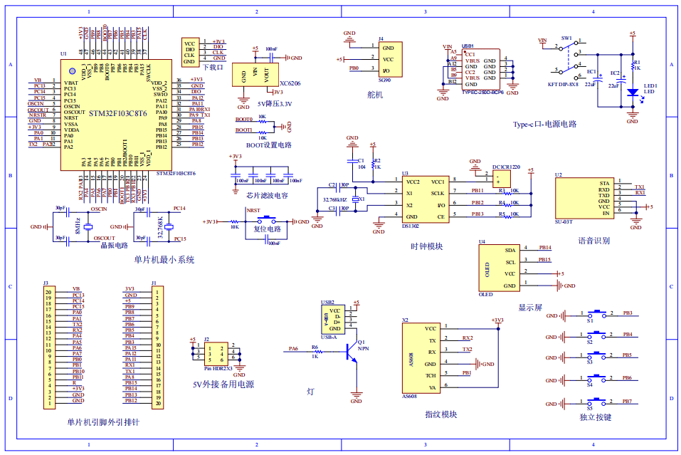
原理图:

软件设计流程:


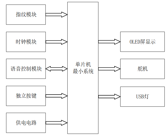
系统框图:

本设计以STM32单片机为核心控制器,加上其他的模块一起组成基于STM32单片机的床头柜控制系统设计,其中包含中控部分、输入部分和输出部分。中控部分采用了STM32单片机,其主要作用是获取输入部分数据,经过内部处理,控制输出部分。输入由五部分组成,第一部分是指纹模块,用于识别指纹,可以指纹解锁;第二部分是时钟模块,通过该模块获取时间;第三部分是语音控制模块,通过该模块可以控制台灯开关、亮度,还有闹钟时间到时进行语音播报提示;第四部分是独立按键,用于进行界面切换、添加/删除指纹、修改时间、调节灯亮度和闹钟时间等;第五部分是供电电路,给整个系统供电。
输出由三部分组成,第一部分是OLED显示屏,用于显示台灯状态、设置时间和闹钟时间;第二部分是舵机,对宠物进行语音召回和语音安抚;第三部分是舵机,模拟控制床头柜的开关;最后一部分是USB灯,用于照明。
硬件清单:







