首页 实物视频演示 设计说明书预览 答辩PPT预览
实物视频演示:
软件安装:
资料预览
效果图:

总体资料:

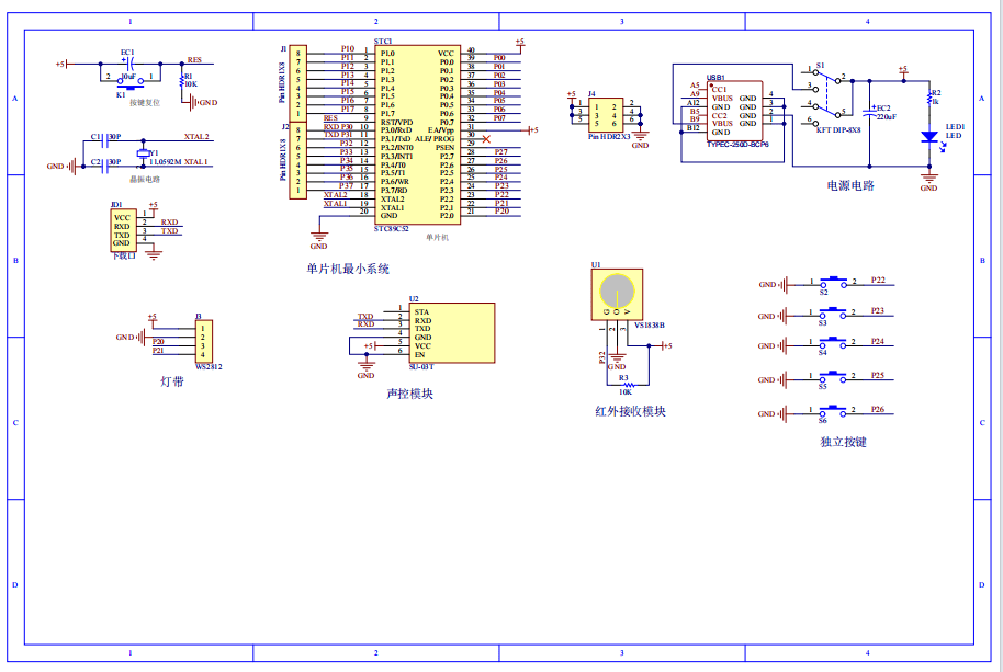
原理图:

软件设计流程:


系统框图:

本设计以STC89C52单片机为核心控制器,加上其他的模块一起组成基于单片机的智能家用灯系统设计,其中包含中控部分、输入部分和输出部分。中控部分采用了STC89C52单片机,其主要作用是获取输入部分数据,经过内部处理,控制输出部分。输入由四部分组成,第一部分是声控模块,可以控制灯的开关、调节灯的模式、设置灯的亮度等;第二部分是红外接收模块,通过红外遥控控制灯的状态,与按键实现相同功能;第三部分是独立按键,通过按键控制灯开关、灯亮度、灯色以及定时;第四部分是供电电路,给整个系统进行供电。输出由一部分组成,是灯带,可以照明。
硬件清单:







