首页 实物视频演示 仿真视频演示 设计说明书预览 答辩PPT预览
实物视频演示:
软件安装:
资料预览
效果图:

总体资料:

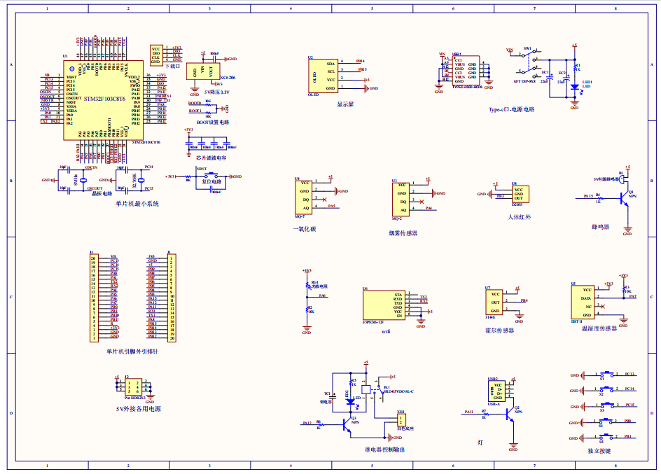
原理图:

软件设计流程:


系统框图:

本设计以STM32单片机为核心控制器,加上其他的模块一起组成基于单片机智能农业大棚控制系统设计,其中包含中控部分、输入部分和输出部分。中控部分采用了STM32单片机,其主要作用是获取输入部分数据,经过内部处理,控制输出部分。输入由七部分组成,第一部分是霍尔传感器,触发模拟喂食+1;第二部分是烟雾传感器,用于检测烟雾浓度;第三部分是MQ-7 CO检测模块,用于检测当前的CO值;第四部分是光敏电阻,用于检测当前光照;第五部分是人体红外,检测是否有人;第六部分是DHT11温湿度检测模块,用于检测当前环境的温湿度;第七部分是独立按键,用于切换界面、设置温度、烟雾、光照阈值;第八部分是供电电路,给整个系统供电。输出由五部分组成,第一部分是OLED显示屏,显示当前温度、烟雾、CO和光照,是否有人,喂食数量,以及设置阈值等。第二部分是USB灯,用于补光;第三部分是继电器,用于通风;第四部分是蜂鸣器,当温度/烟雾超过其最大值,蜂鸣器报警;最后一部分是WIFI模块,将检测到的数据通过该模块发送给移动端。
硬件清单:







