首页 实物视频演示 仿真视频演示 设计说明书预览 答辩PPT预览
实物视频演示:
软件安装:
资料预览
效果图:

总体资料:

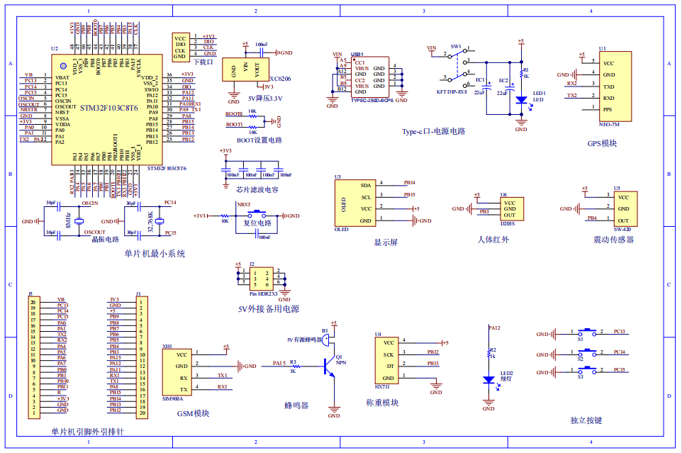
原理图:
软件设计流程:


系统框图:

本设计以STM32单片机为核心控制器,加上其他的模块一起组成基于单片机的车辆防盗设计的整个系统,其中包含中控部分、输入部分和输出部分。中控部分采用了STM32单片机,其主要作用是获取输入部分数据,经过内部处理,控制输出部分。输入由六部分组成,第一部分是HX711称重模块,用于检测座位压力值;第二部分是GPS模块,用于获取经纬度位置;第三部分是震动传感器,用于检测是否震动;第四部分是人体红外,通过该模块检测是否有人;第五部分是独立按键,用于切换设置界面和模式、设置报警时间和消除报警;第六部分是供电电路,给整个系统进行供电。输出由三部分组成,第一部分是OLED显示屏, 通过该模块显示车辆防盗系统、当前模式、以及设置的报警时长、经纬度;第二部分是GSM模块,当安防模式下检测到震动且压力值超过阈值,会发送报警短信;第三部分是蜂鸣器和LED组成的声光报警,安防模式下检测到震动且压力值超过阈值,进行声光报警。
硬件清单:








