首页 实物视频演示 仿真视频演示 设计说明书预览 答辩PPT预览
实物视频演示:
软件安装:
资料预览
效果图:

总体资料:

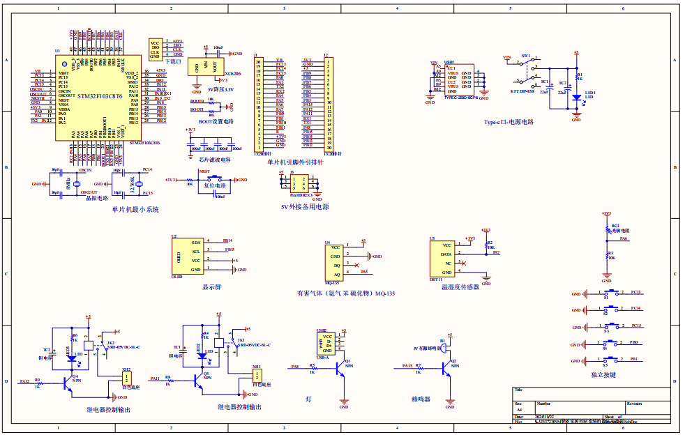
原理图:
软件设计流程:


系统框图:

本设计以STM32单片机为核心控制器,加上其他的模块一起组成基于单片机智能家居控制系统的设计与实现,其中包含中控部分、输入部分和输出部分。中控部分采用了STM32单片机,其主要作用是获取输入部分数据,经过内部处理,控制输出部分。输入由五部分组成,第一部分是空气质量检测模块,用于检测当前空气质量值;第二部分是温湿度传感器,用于检测当前温湿度值;第三部分是光敏电阻,用于获取光照值;第四部分是独立按键,用于切换界面、设置光照/温度/湿度/空气质量阈值;第五部分是供电电路,给整个系统进行供电。输出由四部分组成,第一部分是OLED显示模块, 显示获取温湿度、光照和空气质量及显示设置阈值;第二部分是蜂鸣器,当参数异常,报警;第三部分是继电器,用于喷淋;第四部分是2个继电器,用于控制风扇和加湿器工作,当温度超标和湿度不足时,控制风扇和加湿器开关;最后是USB灯,当光照不足,亮灯。
硬件清单:








