首页 实物视频演示 仿真视频演示 设计说明书预览 答辩PPT预览
实物视频演示:
软件安装:
资料预览
效果图:

总体资料:

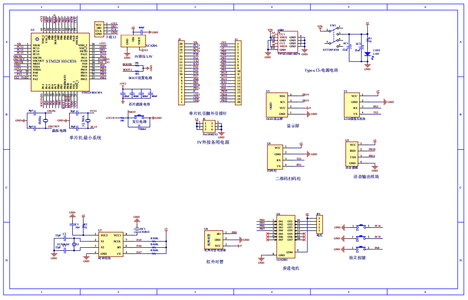
原理图:
软件设计流程:



系统框图:

本设计以STM32单片机为核心控制器,加上其他的模块一起组成基于单片机的智能停车场设计的整个系统,其中有属输入和输出两大部分,每个部分都包含中控部分、输入部分和输出部分。中控部分采用了STM32单片机,其主要作用是获取输入部分数据,经过内部处理,控制输出部分。输入由六部分组成,第一部分是扫码枪,通过扫描二维码来支付停车费;第二部分是红外对管,用于识别车辆进出,方便统计车辆;第三部分是摄像头模块,用于识别车辆车牌;第四部分是DS1302时钟模块,通过该模块检测时间并把车辆进入停车场的时间存在IC卡中;第五部分是独立按键,用于切换界面、设置时间、抬杆、降杆;第六部分是供电电路,给整个系统供电。输出由三部分组成,第一部分是显示模块,用于显示车牌、省份、停车时间、停车位和收费,修改时间等;第二部分是语音模块,用于语音提示;最后是步进电机,模拟停车场栏杆的开关。
硬件清单:









这个实物资料有板子吗?
资料是资料哈,不是实物呢
有配套实物的呢
配套实物在哪购买