首页 实物视频演示 仿真视频演示 设计说明书预览 答辩PPT预览
实物视频演示:
软件安装:
资料预览
效果图:
站点:

小车:

总体资料:

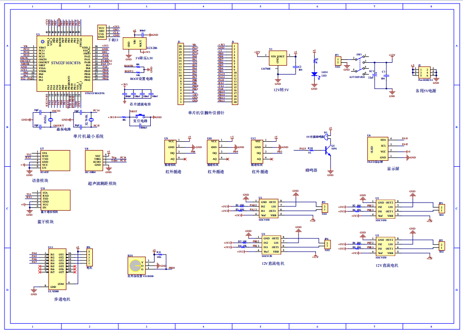
原理图:
站点:
小车:

软件设计流程:



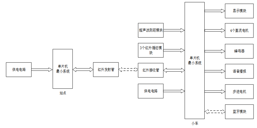
系统框图:

本设计是基于单片机的公交报站设计的整个系统,主要由站点和小车两大部分组成。均包含中控部分、输入部分和输出部分。中控部分采用了STC/STM单片机,其主要作用是获取输入部分数据,经过内部处理,控制输出部分。
小车部分输入由四部分组成,第一部分是超声波测距模块,用于检测离障碍物的距离;第二部分是3个红外循迹模块,用于循迹按照规定路线运行,和检测是否到达站点;第三部分是红外接收管,用于和站点进行数据传输;第四部分是供电电路,给小车进行供电。输入由六部分组成,第一部分是OLED显示模块,显示距离、小车状态;第二部分是4个直流电机,用于驱动小车运行。第三部分是蜂鸣器,遇到障碍物,蜂鸣器报警。第四部分是语音播报,到站播报提示;第五部分是步进电机,模拟车门的开关;最后是蓝牙模块,通过蓝牙实现数据传输,同时可以控制小车运行。
站点部分输入由一部分组成,是电池,给整个系统供电。输出也是一部分组成,是红外发射管,用于与小车部分进行数据传输。
硬件清单:
站点:

小车:



 
         
         
        

