首页 实物视频演示 仿真视频演示 设计说明书预览 答辩PPT预览
实物视频演示:
软件安装:
资料预览
效果图:
总体资料:

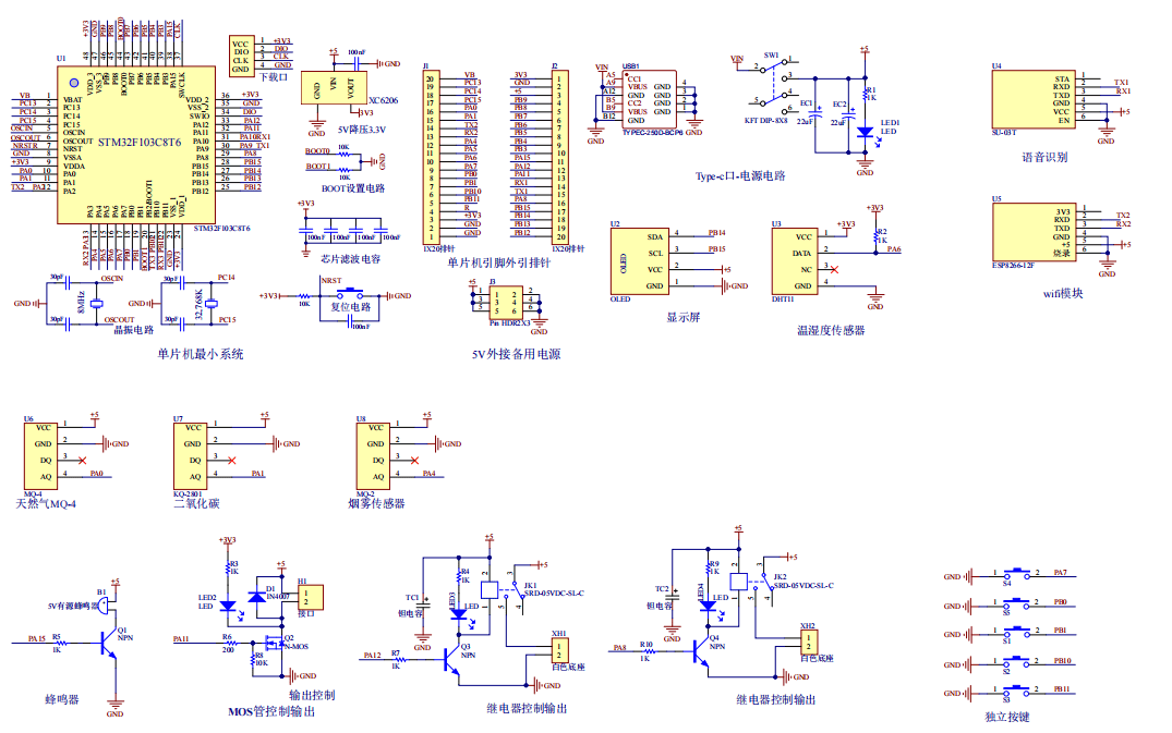
原理图:
软件设计流程:

系统框图:

本设计以STM32F103单片机为核心控制器,加上其他的模块一起组成是基于STM32的厨浴消防系统的设计与实现,其中包含中控部分、输入部分和输出部分。中控部分采用了STM32F103单片机,其主要作用是获取输入部分数据,经过内部处理,控制输出部分。输入由八部分组成,第一部分是MQ-4甲烷传感器,监测厨房天然气浓;第二部分是二氧化碳传感器,获取二氧化碳浓度;第三部分是烟雾传感器,监测烟雾浓度;第四部分是温湿度传感器,用来监测环境温湿度;第五部分是语音识别,获取语音指令对设备进行控制;第六部分是独立按键,用于切换界面、设置阈值等;第八部分是供电模块,给整个系统进行供电;输出由五部分组成,第一部分是OLED显示屏,显示环境参数、设置阈值界面等;第二部分是继电器控制设备工作;第三部分是MOS管控制加热片工作;第四部分是蜂鸣器温度异常,可燃气体浓度超标等情况,蜂鸣器报警提醒;第五部分是WIFI模块,数据上传云平台,连接手机远程操控及控制。
硬件清单:







总体资料:
软件设计流程:
系统框图:
