首页 实物视频演示 仿真视频演示 设计说明书预览 答辩PPT预览
实物视频演示:
软件安装:
资料预览
效果图:
总体资料:

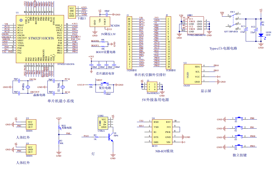
原理图:
软件设计流程:

系统框图:

本设计以STM32单片机为核心控制器,加上其他的模块一起组成的基于STM32的基于NB-lot的智能路灯系统的设计与实现,其中包含中控部分、输入部分和输出部分。中控部分采用了STM32单片机,其主要作用是获取输入部分数据,经过内部处理,控制输出部分。输入由四部分组成,第一部分是人体红外,检测当前人流量;第二部分是光敏电阻,检测光照强度 ;第三部分是独立按键,用于切换界面、手动控制开关、设置阈值等;第四部分是供电电路,给整个系统供电。输出由三部分组成,第一部分是OLED显示屏,显示光照强度、灯光亮度、模式、设置阈值界面;最后一部分是NB-IOT模块,连接云平台数据上传。
硬件清单:







总体资料:

系统框图:
