首页 实物视频演示 仿真视频演示 设计说明书预览 答辩PPT预览
实物视频演示:
软件安装:
资料预览
效果图:
总体资料:

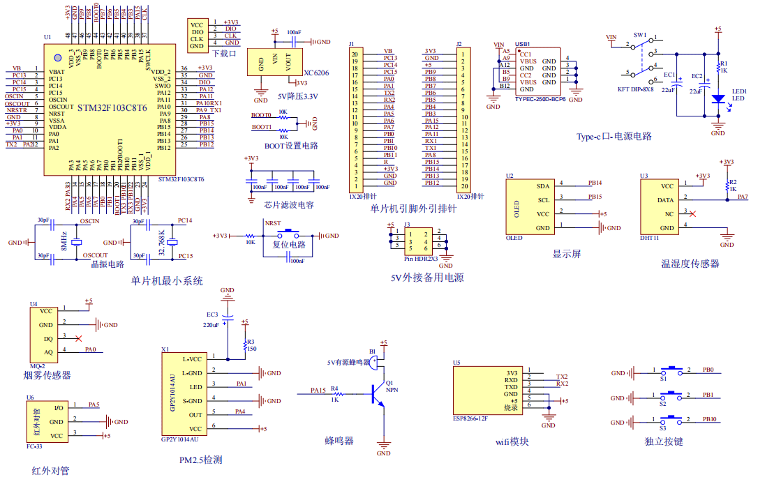
原理图:
软件设计流程:

系统框图:

本设计以STM32F103C8T6单片机为核心控制器,加上其他的模块一起组成的基于STM32的智能家庭安防系统的设计与实现,其中包含中控部分、输入部分和输出部分。中控部分采用了STM32F103C8T6单片机,其主要作用是获取输入部分数据,经过内部处理,控制输出部分。主机的输入由六部分部分组成,第一部分是烟雾传感器,监测烟雾浓度;第二部分是红外传感器,进行防盗检测;第三部分是粉尘传感器,检测空气质量;第四部分是温湿度传感器,检测空气温湿度;第五部分是独立按键,切换界面、设置阈值;第五部分是供电电路,给整个系统供电。输出由三部分组成,第一部分是OLED显示模块, 显示传感器检测到的环境参数、安防模式开关状态以及阈值;第二部分是蜂鸣器,环境参数异常、有人闯入蜂鸣器报警提醒;第三部分是WIFI模块,数据上传云平台连接手机APP远程监控控制。






总体资料:
软件设计流程:
系统框图:

