首页 实物视频演示 仿真视频演示 设计说明书预览 答辩PPT预览
实物视频演示:
软件安装:
资料预览
效果图:
总体资料:

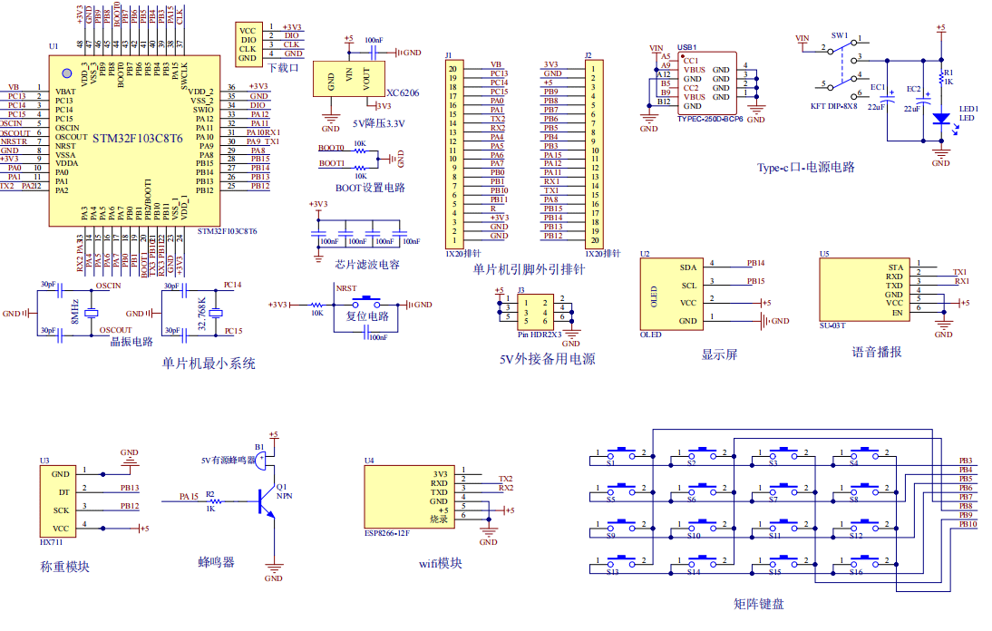
原理图:
软件设计流程:

系统框图:

本设计以STM32F103单片机为核心控制器,加上其他的模块一起组成基于STM32的智能体脂秤的整个系统,其中包含中控部分、输入部分和输出部分。中控部分采用了STM32F103单片机,其主要作用是获取输入部分数据,经过内部处理,控制输出部分。输入由三部分组成,第一部分是压力传感器,获取体重值;第二部分是矩阵键盘,选择性别、输入年龄、身高;第三部分是供电电路,给整个系统供电。输出由四部分组成,第一部分是OLED显示屏,显示用户界面和测量结果;第二部分是语音模块,进行语音播报;第三部分是蜂鸣器,检测到体重异常,蜂鸣器报警提醒;低四部分是WIFI模块,数据上传云平台连接手机APP上传测量数据,并给出推荐运动和饮食。
硬件清单:







总体资料:
软件设计流程:
系统框图:
