首页 实物视频演示 仿真视频演示 设计说明书预览 答辩PPT预览
实物视频演示:
软件安装:
资料预览
效果图:
总体资料:

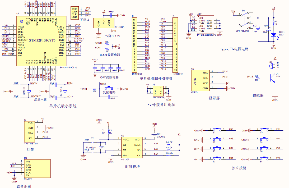
原理图:
软件设计流程:

系统框图:

本设计以STM32F103C8T6单片机为核心控制器,加上其他的模块一起组成的基于STM32的多功能智能台灯的设计与实现,其中包含中控部分、输入部分和输出部分。中控部分采用了STM32F103C8T6单片机,其主要作用是获取输入部分数据,经过内部处理,控制输出部分。主机的输入由三部分部分组成,第一部分是时钟模块,获取网络时间;第二部分是独立按键,进行切换界面、设置阈值、开关灯等操作;第三部分是供电电路,给整个系统供电。输出由四部分组成,第一部分是OLED显示模块, 显示时间、灯光状态模式、设置时间界面;第二部分是语音模块,获取语音指令控制灯光亮灭;第三部分是灯带,照明;第四部分是蜂鸣器,当到达闹钟时间,蜂鸣器响。
硬件清单:







总体资料:
软件设计流程:
系统框图:
