首页 实物视频演示 仿真视频演示 设计说明书预览 答辩PPT预览
实物视频演示:
软件安装:
资料预览
效果图:
总体资料:

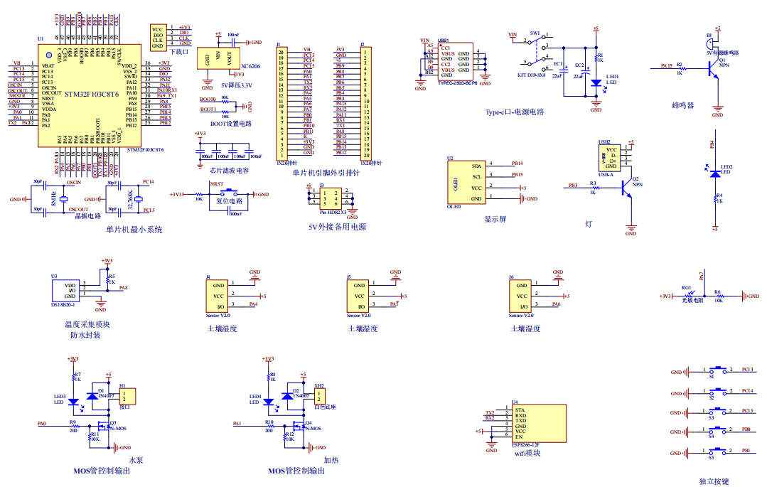
原理图:
软件设计流程:

系统框图:

本设计以STM32单片机为核心控制器,加上其他的模块一起组成基于STM32的农业智能烤烟管理系统,其中包含中控部分、输入部分和输出部分。中控部分采用了STM32单片机,其主要作用是获取输入部分数据,经过内部处理,控制输出部分。输入由五部分组成,第一部分是,土壤湿度传感器,检测土壤湿度;第二部分是温度采集模块,获取温度值;第三部分时K210摄像头模块,监测是否有虫害;第四部分是独立按键,控制浇水遮阳;第五部分是供电电路,对整个系统进行供电;输出由六部分组成,第一部分是OLED显示屏,显示实时环境数据土壤的湿度、温度、设置阈值界面等;第二部分是MOS管控制输出,控制水泵;第三部分是舵机,,模拟开关遮阳伞;最后一部分是WIFI模块,实现数据的实时上传。
硬件清单:







总体资料:
软件设计流程:
系统框图:
