首页 实物视频演示 仿真视频演示 设计说明书预览 答辩PPT预览
实物视频演示:
软件安装:
资料预览
效果图:
总体资料:

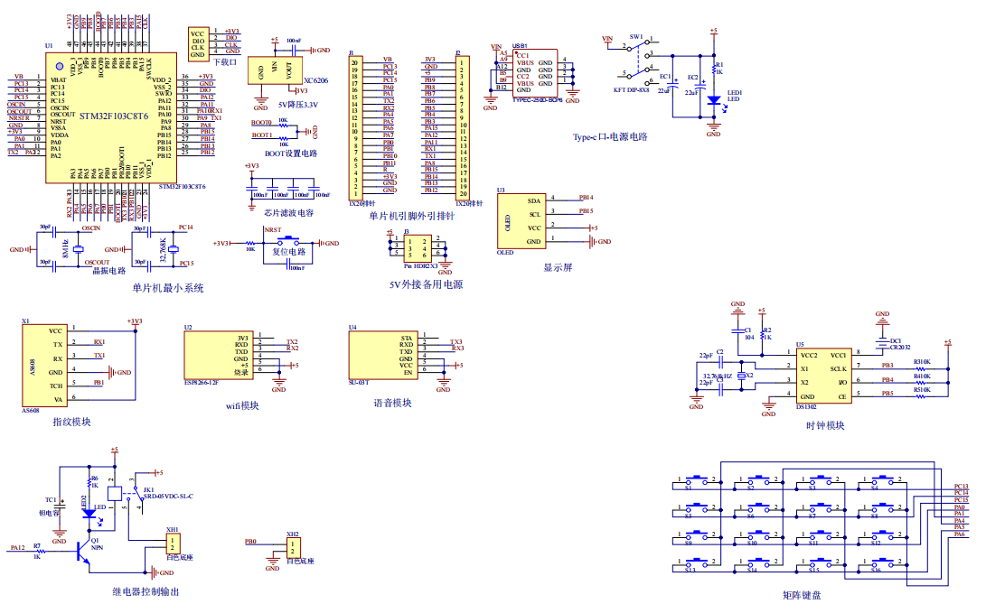
原理图:
软件设计流程:


系统框图:

本设计以STM32F103C8T6单片机为核心控制器,加上其他的模块一起组成基于STM32的智能家庭防盗门锁控制系统的设计与实现,其中包含中控部分、输入部分和输出部分。中控部分采用了STM32F103C8T63单片机,其主要作用是获取输入部分数据,经过内部处理,控制输出部分。输入由四部分组成,第一部分是指纹模块,通过指纹解锁;第二部分是时钟模块,获取网络时间;第三部分是矩阵键盘,用于密码锁,切换界面、修改密码,添加/删除指纹等;第六部分是供电电路给整个系统供电。输出由四部分组成,第一部分是OLED显示屏,显示系统名称,操作提示语、显示开锁状态等;第二部分是舵机语音模块,播报解锁结果;第三部分是继电器控制输出,控制开关锁;第四部分是WIFI模块,连接手机APP远程解锁,查看历史记录。






总体资料:
软件设计流程:

系统框图:

