首页 实物视频演示 设计说明书预览 答辩PPT预览
实物视频演示:
软件安装:
资料预览
效果图:
总体资料:

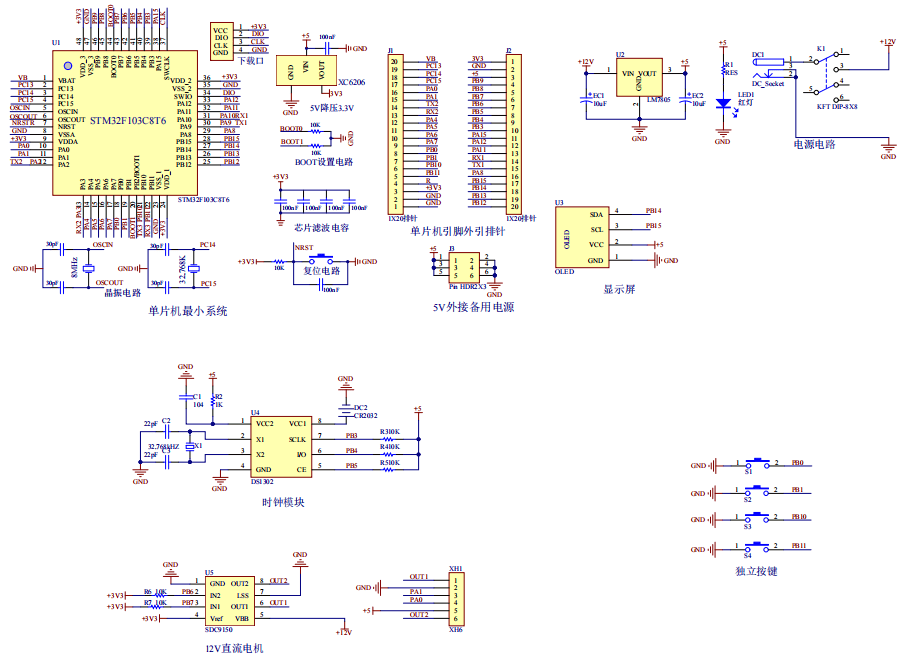
原理图:
软件设计流程:

系统框图:

本设计以STM32单片机为核心控制器,加上其他的模块一起组成出租车计价器的整个系统,其中包含中控部分、输入部分和输出部分。中控部分采用了STM32单片机,其主要作用是获取输入部分数据,经过内部处理,控制输出部分。输入由四部分组成,第一部分是DS1302时钟模块,通过该模块可检测当前的时间;第二部分是独立按键,用于切换设置时间、白天、夜晚起步公里数、起步单价、起步价;第三部分是供电电路,给整个系统进行供电。输出由四部分组成,第一部分是OLED显示屏,包括主界面显示当前的起步价、里程、档位和应收金额,其他界面显示设置时间等 ;第二部分是直流电机,模拟出租车运行。
硬件清单:







总体资料:
软件设计流程:
系统框图:
