首页 实物视频演示 仿真视频演示 设计说明书预览 答辩PPT预览
实物视频演示:
软件安装:
资料预览
效果图:

总体资料:

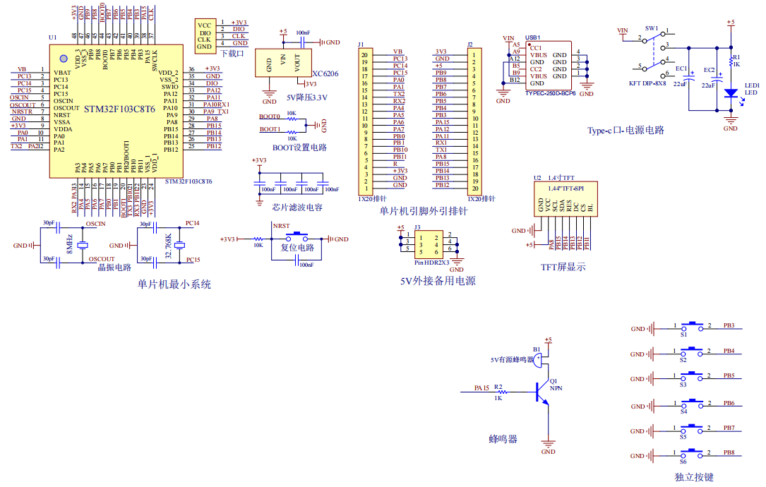
原理图:
软件设计流程:

系统框图:

本设计以STM32F103C8T6单片机为核心控制器,加上其他的模块一起组成基于STM32的篮球计分器的整个系统,其中包含中控部分、输入部分和输出部分。中控部分采用了STM32F103C8T6单片机,其主要作用是获取输入部分数据,经过内部处理,控制输出部分。输入由两部分组成,第一部分是独立按键,根据按键的不同功能,执行相应的操作,如加分、减分、清零等;第二部分是供电电路,给整个系统供电。输出由两部分组成,第一部分是TFT显示屏,显示两队比分;第二部分是蜂鸣器,进行倒计时报警。
硬件清单:







软件设计流程:
系统框图:
