首页 实物视频演示 仿真视频演示 设计说明书预览 答辩PPT预览
实物视频演示:
软件安装:
资料预览
效果图:
总体资料:

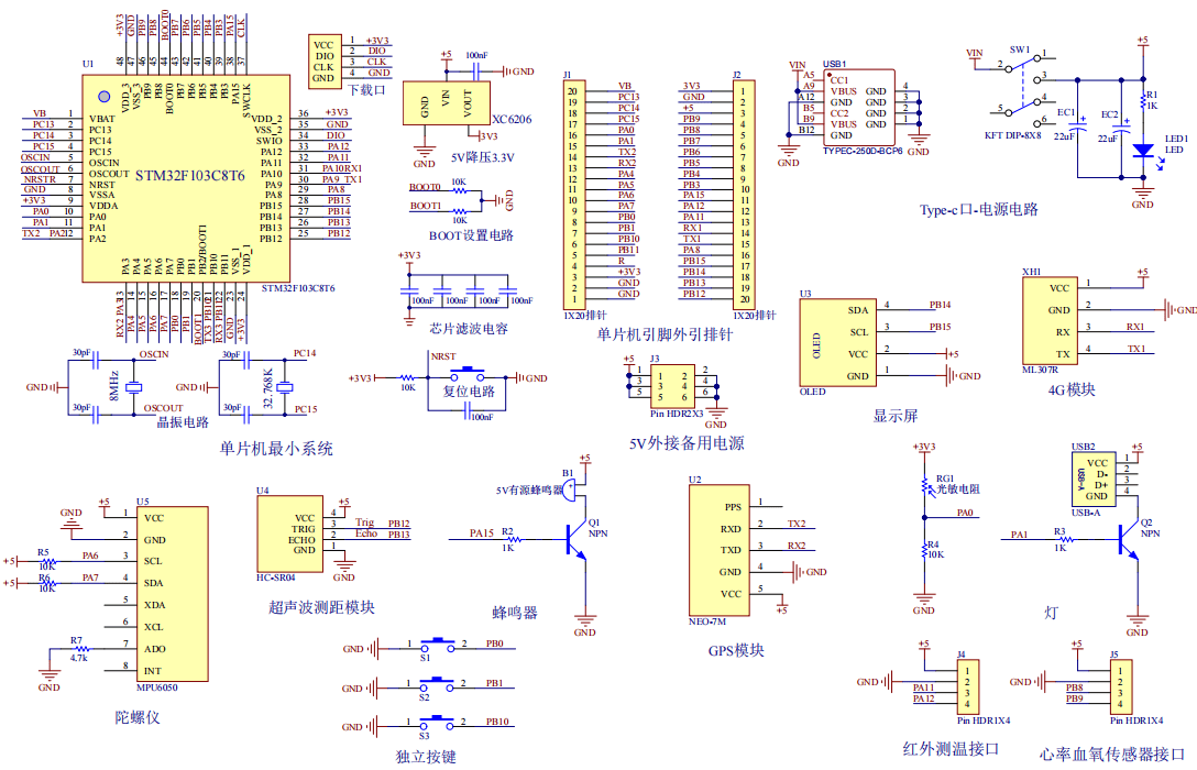
原理图:
软件设计流程:

系统框图:

本设计以STM32单片机为核心控制器,加上其他的模块一起组成基于STM32的多功能智能骑行头盔系统的设计与实现,其中包含中控部分、输入部分和输出部分。中控部分采用了STM32单片机,其主要作用是获取输入部分数据,经过内部处理,控制输出部分。输入由八部分组成,第一部分是HC-SR047超声波测距模块,用于检测距离障碍物的距离值;第二部分是GPS模块,用于获取经纬度位置;第三部分是三轴加速度传感器,用于检测是否摔倒;第四部分是光敏电阻,用于检测光照强度;第五部分是红外测温,获取温度;第六部分是心率血氧检测模块,检测心率血氧值;第七部分是独立按键,用于切换界面和模式、设置阈值等;第八部分是供电电路,给整个系统供电。输出由三部分组成,第一部分是OLED显示屏,显示经纬度位置、距离、跌倒情况以及距离和光强等;第二部分是4G模块,用于连接云平台将获取的数据进行上传,并发送报警短信;第三部是USB灯,用于照明,提醒对面的人防止撞击。
硬件清单:







总体资料:
软件设计流程:
系统框图:
