设计简介:
本设计是基于单片机的多路温湿度采集系统,主要实现以下功能:
可通过LCD1602显示温湿度和阈值;
可通过按键设置温湿度阈值;
可通过蓝牙给手机发送温湿度数据;
可通过蜂鸣器和LED灯进行声光报警。
标签:51单片机、LCD1602、蓝牙模块、DHT11
题目扩展:温湿度控制系统
编号:
CJL-51-2022-132-SW
视频演示:
开题报告链接:
基于单片机的多路温湿度采集系统-开题报告 - 电子校园网 (mcude.com)
仿真链接:
基于单片机的多路温湿度采集系统-仿真设计 - 电子校园网 (mcude.com)
软件安装:
资料预览
效果图:

总体资料:

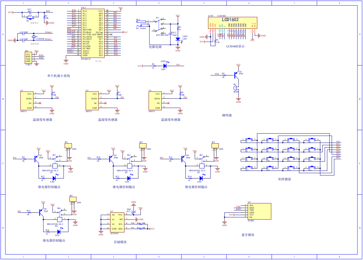
原理图:

软件设计流程:



系统框图:

本设计以STC89C52单片机为核心控制器,加上其他的模块一起组成多路温湿度控制的整个系统,其中包含中控部分、输入部分和输出部分。中控部分采用了STC89C52单片机,其主要作用是获取输入部分数据,经过内部处理,控制输出部分。输入由四部分组成,第一部分是AT24C02存储模块,用于存储设定的值;第二部分是DHT11温湿度检测模块,通过该模块可检测当前的温湿度;第三部分是独立按键,通过矩阵键盘切换界面和调整温湿度阈值;第四部分是供电电路,给整个系统进行供电。输出由八部分组成,第一部分是LCD1602显示模块, 通过该模块可以显示当前温湿度、温度阈值、湿度阈值等;第二部分是加热继电器,当温度小于温度下限时,加热继电器闭合,进行加热;第三部分是制冷继电器,当温度大于温度上限时,制冷继电器闭合,进行制冷;第四部分是加湿继电器,当湿度小于湿度下限时,加湿继电器闭合,进行加湿;第五部分是除湿继电器,当湿度大于湿度上限时,除湿继电器闭合,进行除湿;第六部分是ECB02蓝牙模块,通过该模块可以将温湿度发给手机,第七部分LED灯和第八部分蜂鸣器组成声光报警器,当温湿度不在阈值内时,进行声光报警。
硬件清单:




