首页 实物视频演示 仿真视频演示 设计说明书预览 答辩PPT预览
实物视频演示:
软件安装:
资料预览
效果图:

总体资料:

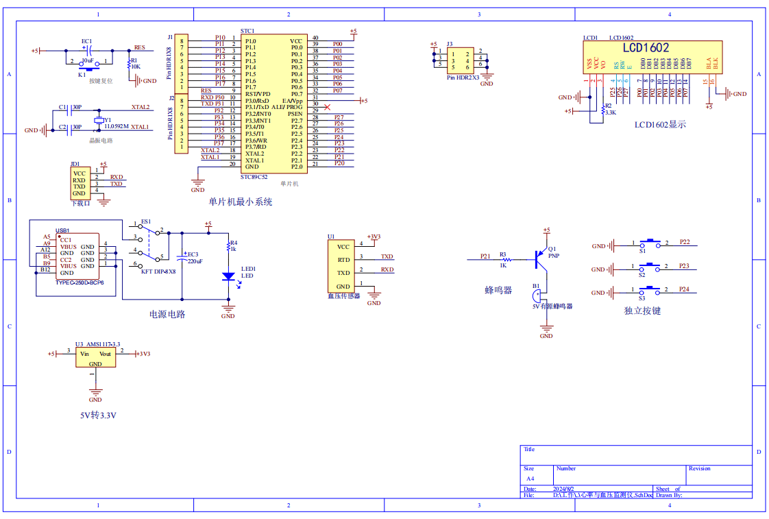
原理图:

软件设计流程:


系统框图:

本设计以STC89C52单片机为核心控制器,加上其他的模块一起组成基于单片机的心率与血压监测仪的整个系统,其中包含中控部分、输入部分和输出部分。中控部分采用了STC89C52单片机,其主要作用是获取输入部分数据,经过内部处理,控制输出部分。输入由三部分组成,第一部分是血压检测模块,通过该模块可检测当前的心率;第二部分是独立按键,通过三个独立按键切换界面、调整心率、血压阈值;第三部分是供电电路,给整个系统进行供电。输出由两部分组成,第一部分是LCD1602显示模块, 通过该模块可以主界面显示当前心率和血压值、其他界面显示调整心率、血压阈值;第二部分是蜂鸣器,当心率/血压异常时,蜂鸣器进行报警提醒。
硬件清单:







