首页 实物视频演示 设计说明书预览 答辩PPT预览
实物视频演示:
软件安装:
资料预览
效果图:

总体资料:

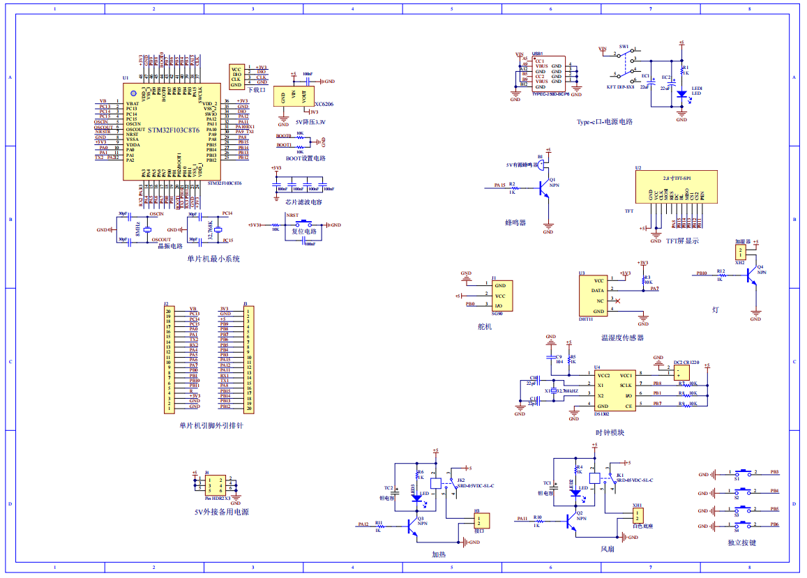
原理图:

软件设计流程:


系统框图:

本设计以STM32单片机为核心控制器,加上其他的模块一起组成基于STM32的系统设计,其中包含中控部分、输入部分和输出部分。中控部分采用了STM32单片机,其主要作用是获取输入部分数据,经过内部处理,控制输出部分。输入由四部分组成,第一部分是时钟模块,用于获取时间;第二部分是温湿度传感器,用于检测当前的温湿度值;第三部分是独立按键,用于切换界面、手动开关风扇/舵机/加热/加湿,设置温湿度阈值,修改时间;第四部分是供电电路,给整个系统供电。输出由五部分组成,第一部分是TFT显示屏,显示系统名称、时间、温湿度、模式和风扇/加热和舵机开关,显示设置阈值;第二部分为继电器,进行控制风扇通风;第三部分是继电器,用于控制加热、加湿;第四部分是蜂鸣器,当温湿度异常,报警提醒。第五部分是舵机,温湿度超过阈值,舵机打开。
硬件清单:







