首页 实物视频演示 仿真视频演示 设计说明书预览 答辩PPT预览
实物视频演示:
软件安装:
资料预览
效果图:

总体资料:

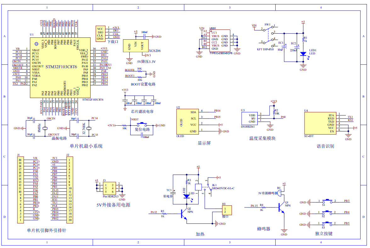
原理图:

软件设计流程:


系统框图:

本设计以STM32单片机为核心控制器,加上其他的模块一起组成基于单片机的测温语音提示水杯的整个系统,其中包含中控部分、输入部分和输出部分。中控部分采用了STM32单片机,其主要作用是获取输入部分数据,经过内部处理,控制输出部分。输入由三部分组成,第一部分是温度检测模块,用于检测当前水温;第二部分是独立按键,用于开关保温、设置保温温度值;第三部分是供电电路,给整个系统进行供电。输出由四部分组成,第一部分是OLED显示屏,显示当前的温度、保温温度和保温开关;第二部分是继电器,用于加热;第三部分是SU-03T语音模块,用于提示用户使用;最后一部分是蜂鸣器,当水温超过阈值,进行提示。
硬件清单:







