首页 实物视频演示 仿真视频演示 设计说明书预览 答辩PPT预览
实物视频演示:
软件安装:
资料预览
效果图:
从机:

主机:

总体资料:

原理图:
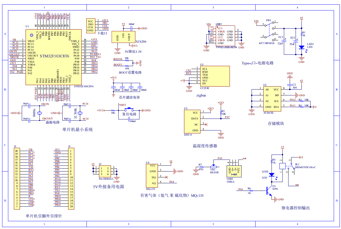
从机:

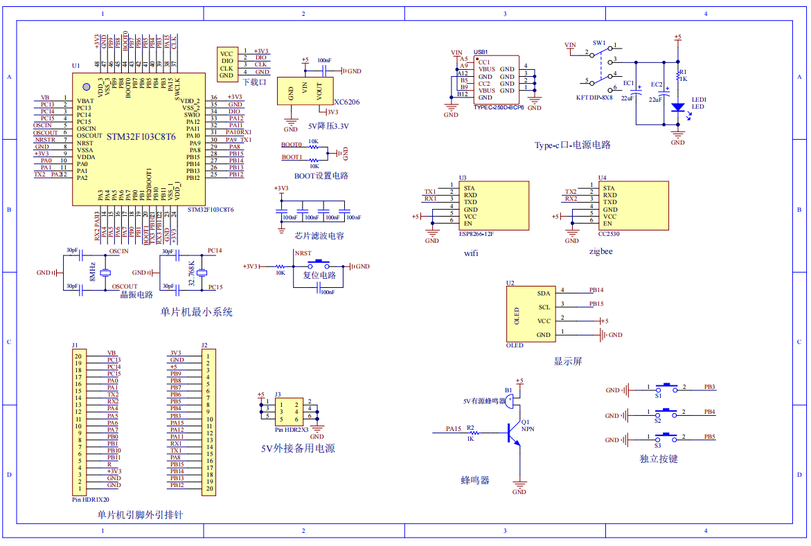
主机:

软件设计流程:



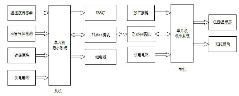
系统框图:

本设计以STM32单片机为核心控制器,加上其他的模块一起组成的基于zigbee的抄表设计的整个系统,其中包含中控部分、输入部分和输出部分。中控部分采用了STM32单片机,其主要作用是获取输入部分数据,经过内部处理,控制输出部分。该系统分为从机部分和主机部分,主机输入部分由三部分组成,第一部分是独立按键,进行切换界面、开关用电、设置温湿度、有害气体和用电量阈值;第二部分Zigbee模块,与从机进行数据传输;第三部分是供电电路,给主机供电。输出由两部分组成,第一部分是OLED显示屏,用于显示从机获取的数据,用电开关、以及显示设置阈值;第二部分是WIFI模块,通过WIFI将获取的数据上传,并可控制用电开关以及设置用电阈值。
从机输入部分由四部分组成,第一部分是温湿度传感器,通过该模块检测温湿度值;第二部分是有害气体检测,用于检测空气中的有害气体值;第三部分是存储模块,用于存储数据;第四部分是供电电路,给从机提供电源;输出由三部分组成,第一部分是USB灯,模拟用电器;第二部分是Zigbee模块,与主机进行数据传输;最后一部分是继电器,控制用电器状态。
硬件清单:
从机:

主机:







