首页 实物视频演示 仿真视频演示 设计说明书预览 答辩PPT预览
实物视频演示:
软件安装:
资料预览
效果图:

总体资料:

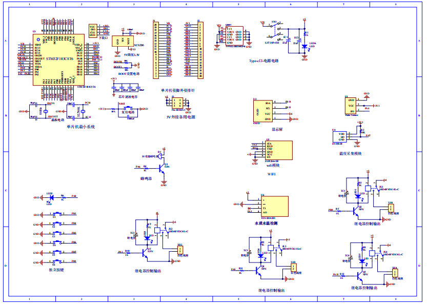
原理图:

软件设计流程:


系统框图:

本设计以STM32单片机为核心控制器,加上其他的模块一起组成基于物联网的智能饮水机的整个系统,其中包含中控部分、输入部分和输出部分。中控部分采用了STM32单片机,其主要作用是获取输入部分数据,经过内部处理,控制输出部分。输入由五部分组成,第一部分是TDS检测模块,用于检测可溶解性电解质(检测水质)。第二部分是水位检测模块,通过该模块检测当前水位;第三部分是DS18B20温度采集模块,通过该模块检测当前水温;第四部分是独立按键,用于控制加热、制冷、出水和清洗工作,还可以进行锁定和配网;第五部分是供电电路,给整个系统进行供电。输出由五部分组成,第一部分是OLED显示屏,显示配网二维码、水温、水位和水质值等;第二部分是4个继电器,分别用于控制出水、加热、制冷和清洗饮水机;第三部分是LED灯,当锁定时LED灯亮;第四部分是蜂鸣器,当温度高于设置的温度最大值时蜂鸣器报警;最后一部分是WIFI模块,用于远程查看水温、水位和TDS、设置水温阈值以及控制继电器工作等。
硬件清单:







