首页 实物视频演示 仿真视频演示 设计说明书预览 答辩PPT预览
实物视频演示:
软件安装:
资料预览
效果图:

总体资料:

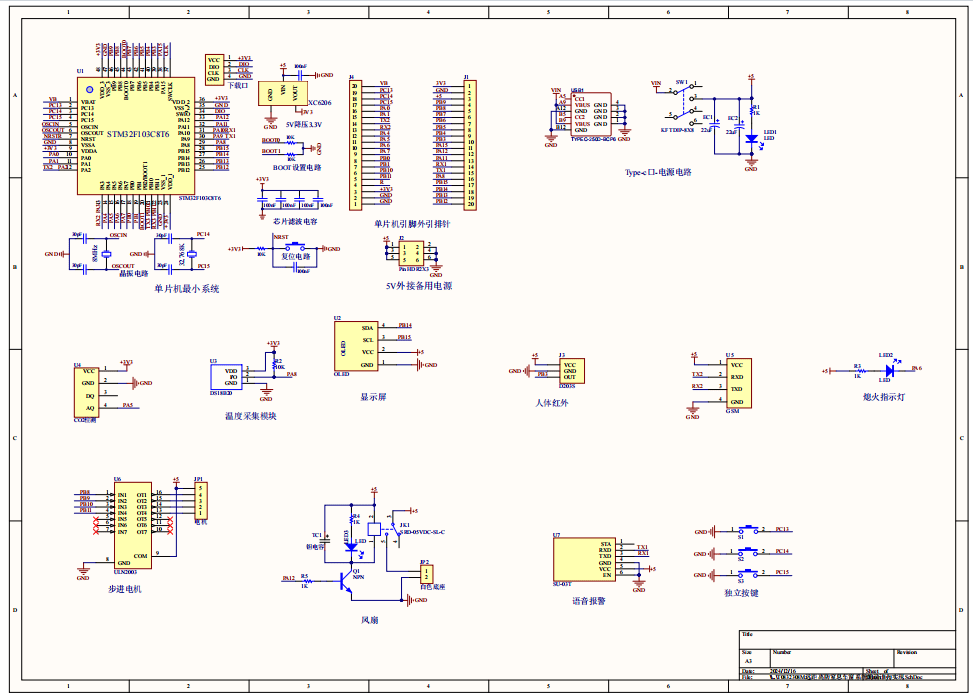
原理图:

软件设计流程:


系统框图:

本设计以STM32单片机为核心控制器,加上其他的模块一起组成基于单片机的远距离防窒息车窗系统的设计与实现的整个系统,其中包含中控部分、输入部分和输出部分。中控部分采用了STM32单片机,其主要作用是获取输入部分数据,经过内部处理,控制输出部分。
输入由五部分组成,第一部分是CO2检测模块,用于检测车内的CO2值;第二部分是DS18B20温度传感器,用于检测车内环境温度;第三部分是人体红外,用于检测车内是否有人;第四部分是三个独立按键,用于开关风扇、打开天窗。第五部分是供电电路,给整个系统供电。
输出由六部分组成,第一部分是OLED显示屏,显示系统名称、温度/CO2/车内状态,是否有人;第二部分是ULN2003步进电机驱动,用于模拟驱动车内天窗的开关;第三部分是继电器,当车内温度过高且检测到有人时,继电器驱动风扇转动进行降温。第四部分是LED灯,用作提示车辆是否熄火的指示灯;第五部分是SU-03T语音播报,当有人滞留车内,若车内温度/CO2浓度过高,则会进行语音求助;第六部分是GSM模块,有人滞留车内,若车内温度/CO2浓度过高,进行发送短信。
硬件清单:







