首页 实物视频演示 仿真视频演示 设计说明书预览 答辩PPT预览
实物视频演示:
软件安装:
资料预览
效果图:

总体资料:

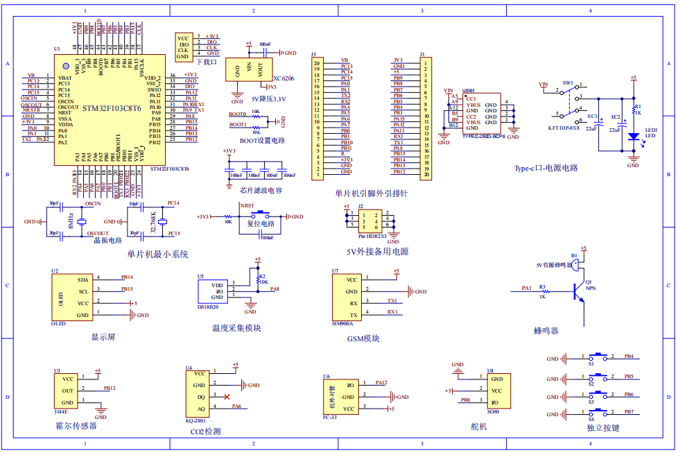
原理图:

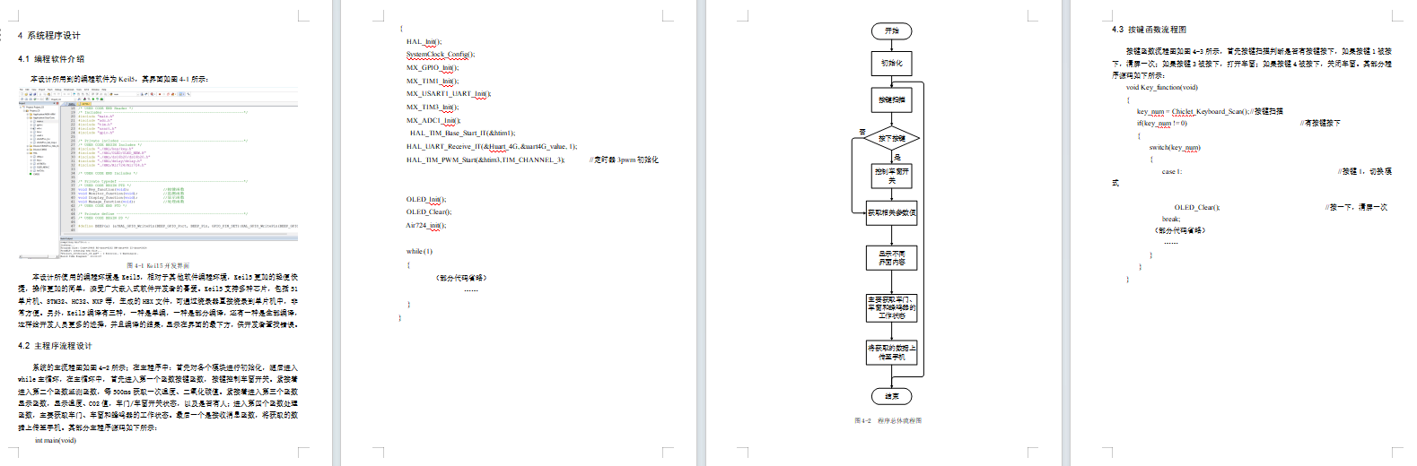
软件设计流程:


系统框图:

本设计以STM32单片机为核心控制器,加上其他的模块一起组成基于单片机的防儿童误锁车内远程报警的整个系统,其中包含中控部分、输入部分和输出部分。中控部分采用了STM32单片机,其主要作用是获取输入部分数据,经过内部处理,控制输出部分。输入由六部分组成,第一部分是红外对管模块,用于检测车内是否有人;第二部分是二氧化碳检测模块,用于检测车内二氧化碳浓度值;第三部分是DS18B20温度采集模块,用于获取温度值;第四部分是霍尔传感器,用于检测车门是否关好;第五部分是独立按键,用于开关车窗;第六部分是供电电路,给整个系统进行供电。输出由四部分组成,第一部分是OLED显示模块, 显示温度、CO2值,车门/车窗开关状态,以及是否有人;第二部分是舵机,通过舵机的转动表示车窗的开关;第三部分是4G模块,同时连接手机同步数据;最后一部分是蜂鸣器,当温度过高或二氧化碳浓度过高时,蜂鸣器报警。
硬件清单:







