首页 实物视频演示 仿真视频演示 设计说明书预览 答辩PPT预览
实物视频演示:
软件安装:
资料预览
效果图:

总体资料:

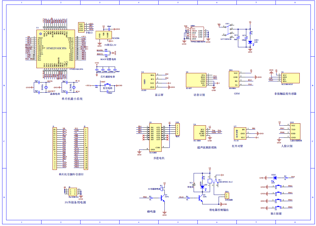
原理图:

软件设计流程:


系统框图:

本设计以STM32单片机为核心控制器,加上其他的模块一起组成基于单片机的安全自动门系统设计,其中包含中控部分、输入部分和输出部分。中控部分采用了STM32单片机,其主要作用是获取输入部分数据,经过内部处理,控制输出部分。输入由六部分组成,第一部分是人脸识别模块,用于识别人脸;第二部分是MLX90614红外测温模块,通过该模块可检测当前的温度值;第三部分是HC-SR04超声模块,用于检测距离;第四部分是红外对管,用于检测是否有人进入;第五部分是独立按键,用于切换界面、设置温度最大值、手动开关门和进行人脸识别;第六部分是供电电路,给整个系统进行供电。输出由六部分组成,第一部分是OLED显示模块, 通过该模块可以显示距离、温度最大值和当前温度;第二部分是步进电机及驱动模块,通过该模块控制门的开关;第三部分是继电器控制输出,用于消毒;第四部分是SU-03T语音播报模块,当检测到温度异常时播报"温度异常,禁止开门",问正常则播报,"温度正常,已开门";第五部分是蜂鸣器,若温度大于温度最大值蜂鸣器报警;第六部分是GSM模块,用于给手机发送报警信息。
硬件清单:







