首页 实物视频演示 仿真视频演示 设计说明书预览 答辩PPT预览
实物视频演示:
软件安装:
资料预览
效果图:

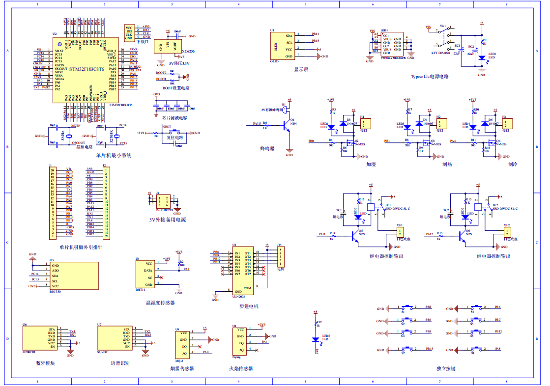
原理图:

软件设计流程:



系统框图:

本设计以STM32单片机为核心控制器,加上其他的模块一起组成基于单片机的智能家居安防系统的设计,其中包含中控部分、输入部分和输出部分。中控部分采用了STM32单片机,其主要作用是获取输入部分数据,经过内部处理,控制输出部分。输入由八部分组成,第一部分是蓝牙模块,可以通过蓝牙上传数据并进行控制;第二部分是温湿度传感器,用于检测空气中的温湿度值;第三部分是火焰传感器,用于检测是否有火焰;第四部分是烟雾传感器,用于检测当前的烟雾浓度;第五部分是光强传感器,用于检测当前光照强度;第五部分是光照传感器,用于获取光照强度;第六部分是声控模块,可以通过语音控制门锁、热水器、加湿器/灯光/窗帘和空调的状态;第七部分是独立按键,用于切换界面、开关锁/热水器/加湿器/空调/窗帘和灯光,设置温湿度、烟雾和光照阈值;第八部分是供电电路,给整个系统进行供电。
输出由六部分组成,第一部分是OLED显示模块, 显示温湿度、光强和烟雾、是否有火以及设置阈值等;第二部分是3个N-MOS管,可以控制加湿、制冷和制热;第三部分是2个继电器,控制门锁和热水器;第四部分是步进电机及其驱动芯片,模拟窗帘的开关;第五部分是蜂鸣器,当有火时,进行报警;第六部分是LED,当光照不足进行照明。
硬件清单:







