首页 实物视频演示 仿真视频演示 设计说明书预览 答辩PPT预览
实物视频演示:
软件安装:
资料预览
效果图:

总体资料:

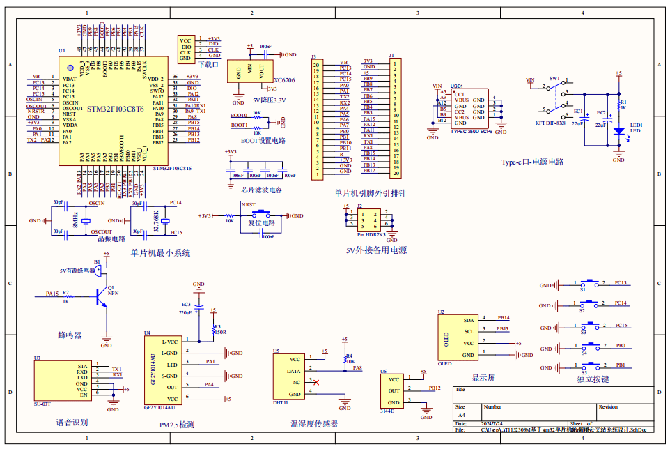
原理图:

软件设计流程:


系统框图:

本设计以STM32单片机为核心控制器,加上其他的模块一起组成基于STM32单片机的智能公交站系统设计,其中包含中控部分、输入部分和输出部分。中控部分采用了STM32单片机,其主要作用是获取输入部分数据,经过内部处理,控制输出部分。
输入由五部分组成,第一部分是DHT11温湿度传感器,通过该传感器检测温湿度值;第二部分是PM2.5检测模块,通过该模块用于检测PM2.5的值;第三部分是霍尔传感器,通过该模块检测当前路程值;第四部分是独立按键,进行切换界面,设置温湿度和PM2.5阈值,手动开关语音播报,关闭蜂鸣器等。最后一部分是供电电路,给整个系统供电。
输出由四三分组成,第一部分是OLED显示屏,显示系统名称,温湿度,PM2.5值,以及到站时间和路程等;第二部分是SU-03T语音播报,用于播报温湿度/PM2.5值;最后一部分是蜂鸣器,通当温度/湿度/PM2.5超过其阈值,蜂鸣器报警。
硬件清单:







