首页 实物视频演示 仿真视频演示 设计说明书预览 答辩PPT预览
仿真视频演示:
软件安装:
资料预览
效果图:
总体资料:

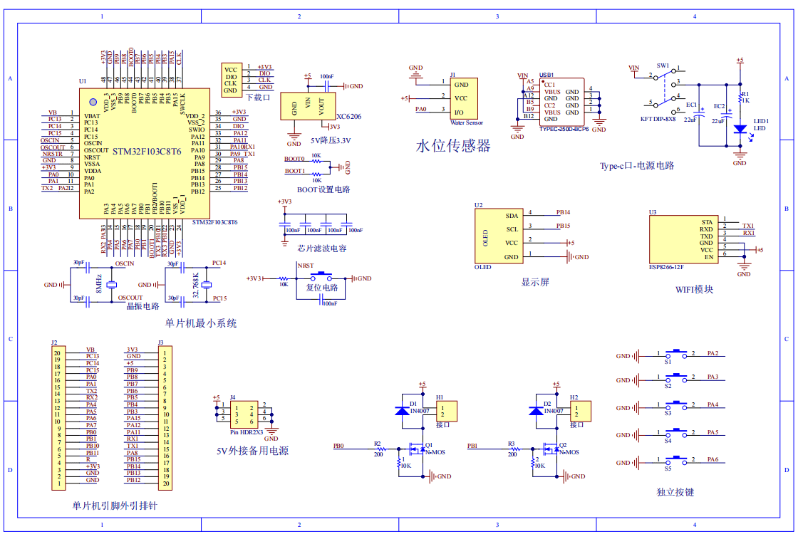
原理图:

软件设计流程:


系统框图:

本设计以STM32单片机为核心控制器,加上其他的模块一起组成基于物联网的水箱水位控制系统设计,其中包含中控部分、输入部分和输出部分。中控部分采用了STM32单片机,其主要作用是获取输入部分数据,经过内部处理,控制输出部分。
输入由三部分组成,第一部分是水位传感器,通过该传感器检测水的水位值;第二部分是独立按键,进行设置目标水位、切换模式、调节功率;最后一部分是供电电路,给整个系统供电。
输出由四部分组成,第一部分是OLED显示模块,显示目标液位和当前液位、排进水、模式;第二、三部分是2个MOS管,分别用于控制进水和排水水泵;最后一部分是WIFI模块,通过该模块将获取的数据上传至云平台。
硬件清单:










