首页 实物视频演示 仿真视频演示 设计说明书预览 答辩PPT预览
仿真视频演示:
软件安装:
资料预览
效果图:
总体资料:

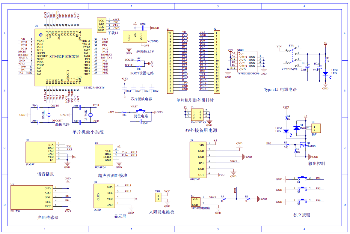
原理图:

软件设计流程:


系统框图:

本设计以STM32单片机为核心控制器,加上其他的模块一起组成基于单片机的智能三角架的整个系统,其中包含中控部分、输入部分和输出部分。中控部分采用了STM32单片机,其主要作用是获取输入部分数据,经过内部处理,控制输出部分。输入由四部分组成,第一部分是超声波测距模块,用于检测距离情况;第二部分是光照传感器,检测光照强度;第三部分是独立按键,用于切换显示模式;最后是供电电路,给整个系统供电。
输出由三部分组成,第一部分是OLED,用于显示提醒、电量和光强,距离,提醒次数和灯亮度等;第二部分是语音播报模块,播报提醒;第三部分是MOS管,外接灯,进行闪烁警示。
硬件清单:










