首页 实物视频演示 仿真视频演示 设计说明书预览 答辩PPT预览
实物视频演示:
软件安装:
资料预览
效果图:

总体资料:

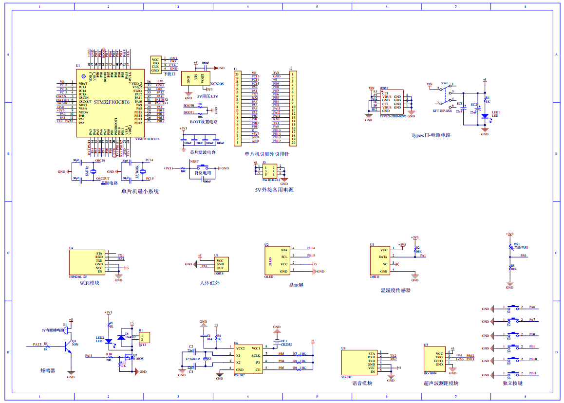
原理图:

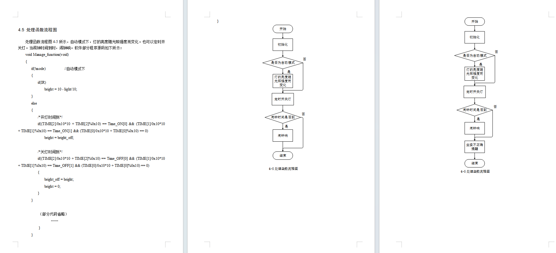
软件设计流程:



系统框图:

本设计以STM32单片机为核心控制器,加上其他的模块一起组成基于单片机的智能台灯设计的整个系统,其中包含中控部分、输入部分和输出部分。中控部分采用了STM32单片机,其主要作用是获取输入部分数据,经过内部处理,控制输出部分。输入由七部分组成,第一部分是红外对管,通过该模块检测是否有人;第二部分是超声波测距模块,通过该模块检测距离;第三部分是时钟模块,获取时间;第四部分是温湿度传感器,检测温湿度;第五部分是光敏电阻,检测光照强度;第六部分是独立按键,通过按键切换模式、开关灯、调节灯亮度、修改时间和设置闹钟等;第七部分是供电电路,给整个系统进行供电。输出由五部分组成,第一部分是OLED显示模块, 通过该模块可以显示温湿度、光照强度、灯光亮度和模式,设置时间和闹钟时间;第二部分是MOS管,外接台灯;第三部分是蜂鸣器,闹钟到时,进行提醒;第四部分是WIFI模块,给手机发送获取的各项数据,同时可以对时间等进行设置;最后是语音模块,距离太近会语音播报提示坐姿不正确的提示声。
硬件清单:







