首页 实物视频演示 设计说明书预览 答辩PPT预览
实物视频演示:
软件安装:
资料预览
效果图:

总体资料:

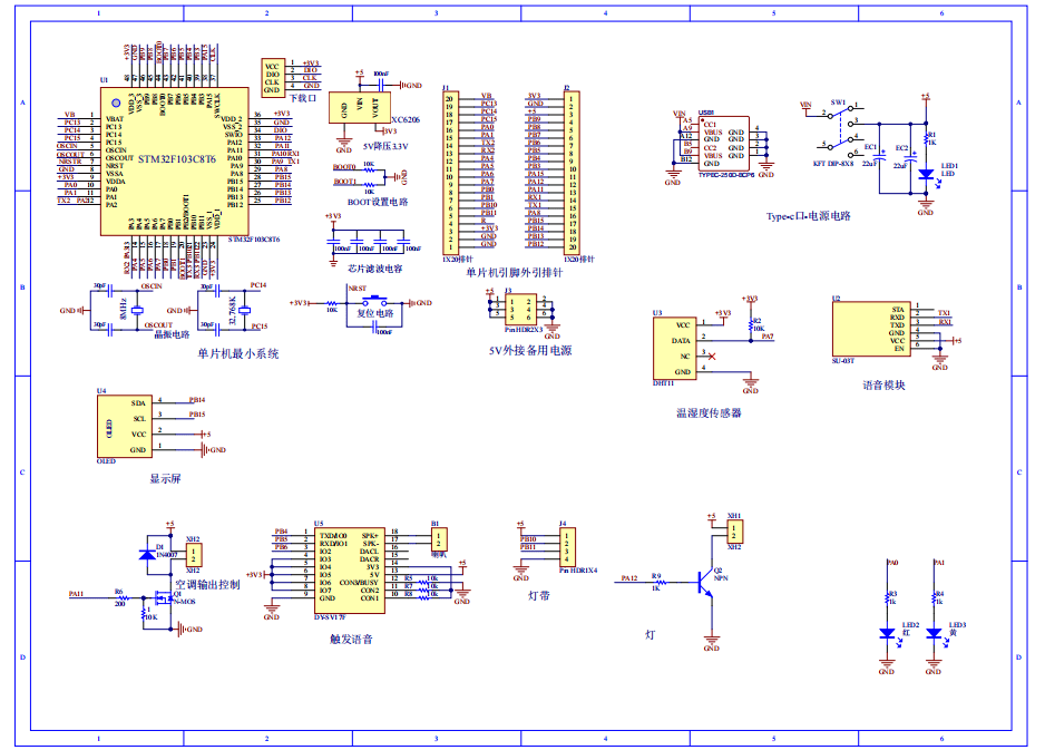
原理图:

软件设计流程:


系统框图:

本设计以STM32单片机为核心控制器,加上其他的模块一起组成基于嵌入式语音交互的车载控制的整个系统,其中包含中控部分、输入部分和输出部分。中控部分采用了STM32单片机,其主要作用是获取输入部分数据,经过内部处理,控制输出部分。输入由三部分组成,第一部分是SU-03T语音模块,可以语音识别指令,语音控制歌曲切换、灯带和近远光灯的开关、控制空调状态等;第二部分是DHT11温湿度传感器,用于获取当前的温湿度值;第三部分是供电电路,给整个系统供电。输出由五部分组成,第一部分是OLED显示屏,显示系统名称,温湿度值,近远灯和空调的开关;第二部分是DY-SV17F音乐模块,可以进行音乐的播放;第三部分是灯带,用于车载氛围灯;第四部分是2个LED灯,分别表示远近灯;最后一部分是MOS管,控制风扇转动模拟车载空调。
硬件清单:







