首页 实物视频演示 仿真视频演示 设计说明书预览 答辩PPT预览
实物视频演示:
软件安装:
资料预览
效果图:

总体资料:

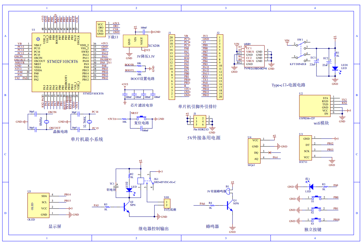
原理图:

软件设计流程:


系统框图:

本设计以STM32单片机为核心控制器,加上其他的模块一起基于物联网的智能防酒驾的整个系统,其中包含中控部分、输入部分和输出部分。中控部分采用了STM32单片机,其主要作用是获取输入部分数据,经过内部处理,控制输出部分。输入由四部分组成,第一部分是HX711称重模块,用于检测是否有人在车内;第二部分是MQ-3酒精检测模块,用于检测当前酒精浓度值;第三部分是四个独立按键,用于切换界面、设置酒精浓度阈值、配网;第四部分是供电电路,给整个系统供电。输出由四部分组成,第一部分是OLED显示屏,显示酒精浓度,设置酒精浓度阈值,配网二维码;第二部分是蜂鸣器和LED,当检测到酒精超过阈值,车内有人时,进行声光报警;第三部分是继电器控制输出,模拟停车;最后一部分是ESP8266 WIFI模块,通过WIFI将获取的数据上传至阿里云平台。
硬件清单:







