首页 实物视频演示 仿真视频演示 设计说明书预览 答辩PPT预览
实物视频演示:
软件安装:
资料预览
效果图:

总体资料:

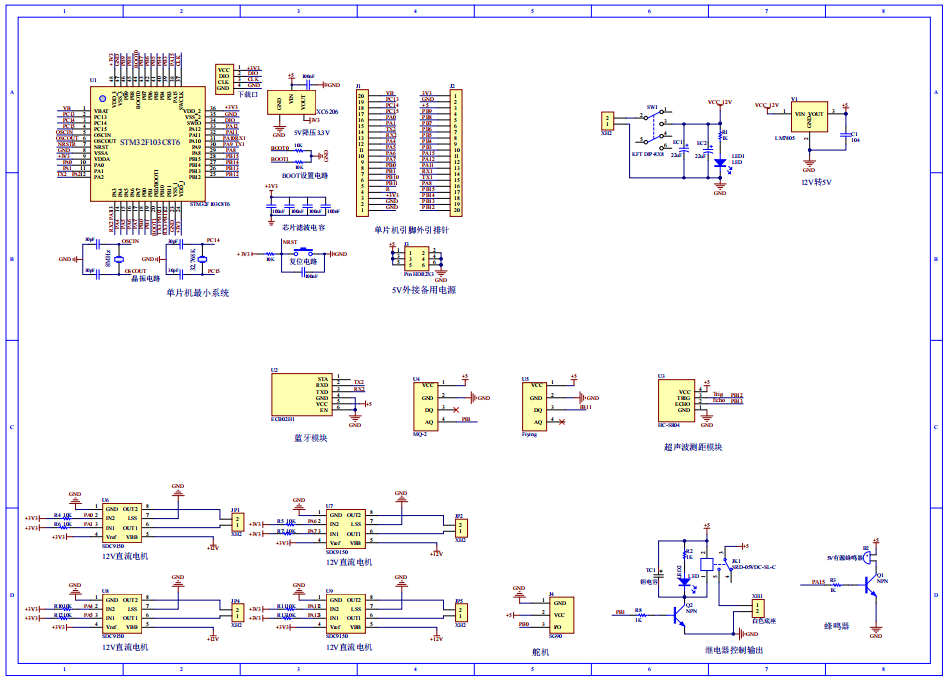
原理图:

软件设计流程:



系统框图:

本设计以STM32单片机为核心控制器,加上其他的模块一起组成智能消防小车 的整个系统,其中包含中控部分、输入部分和输出部分。中控部分采用了STM32单片机,其主要作用是获取输入部分数据,经过内部处理,控制输出部分。输入由四部分组成,第一部分是MQ-2烟雾传感器,用于检测当前的烟雾浓度;第二部分是HC-SR04超声波测距模块,通过该模块可检测障碍物和小车的距离;第三部分是火焰传感器模块,通过该模块可寻找火源;第四部分是ECB02蓝牙模块,可以接收手机发送的遥控指令;第五部分是供电电路,给整个系统进行供电。输出由三部分组成,第一部分是SG90舵机,通过该模块可以带动超声波探测左侧右侧的距离,可以带动火焰传感器寻找左右两侧的火源;第二部分是水泵继电器,当检测到有火源时打开继电器进行喷水灭火;最后一部分是蜂鸣器,当检测到火焰/烟雾大于60,报警。
硬件清单:







