首页 实物视频演示 仿真视频演示 设计说明书预览 答辩PPT预览
仿真视频演示:
软件安装:
资料预览
效果图:
总体资料:

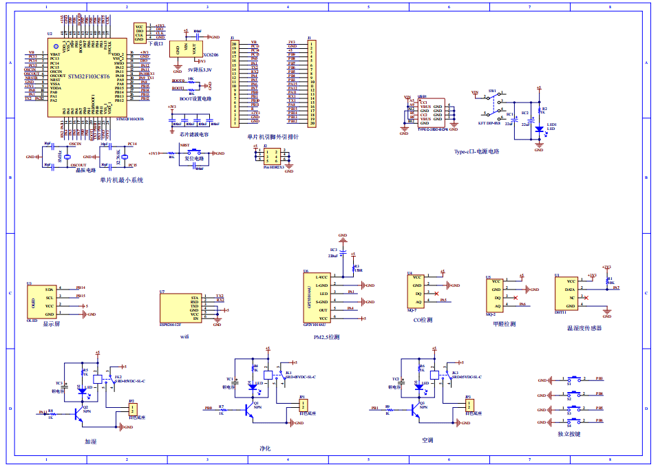
原理图:

软件设计流程:


系统框图:

本设计以STM32单片机为核心控制器,加上其他的模块一起组成基于单片机的家庭环境监控的整个系统,其中包含中控部分、输入部分和输出部分。中控部分采用了STM32单片机,其主要作用是获取输入部分数据,经过内部处理,控制输出部分。输入由六部分组成,第一部分是DHT11温湿度传感器,用于检测当前的温湿度值;第二部分是甲醛传感器,用于检测当前甲醛浓度值;第三部分是CO检测传感器,用于检测当前CO浓度;第四部分是PM2.5检测模块,用于检测当前PM2.5值;第五部分是独立按键,用于切换界面、设置阈值,开关家电等;第六部分是供电电路,给整个系统供电。输出由五部分组成,第一部分是OLED显示屏,可以显示得到的温湿度、甲醛、PM2.5和CO值及其设置其阈值;第二、三、四部分为三个继电器,分别进行控制空调、净化器和加湿器的工作。最后一部分是WIFI模块,用于连接手机,将获取到的数据等上传至手机,便于实时监测,同时手机还可以控制家电开关和设置阈值。
硬件清单:










