首页 实物视频演示 仿真视频演示 设计说明书预览 答辩PPT预览
实物视频演示:
软件安装:
资料预览
效果图:

总体资料:

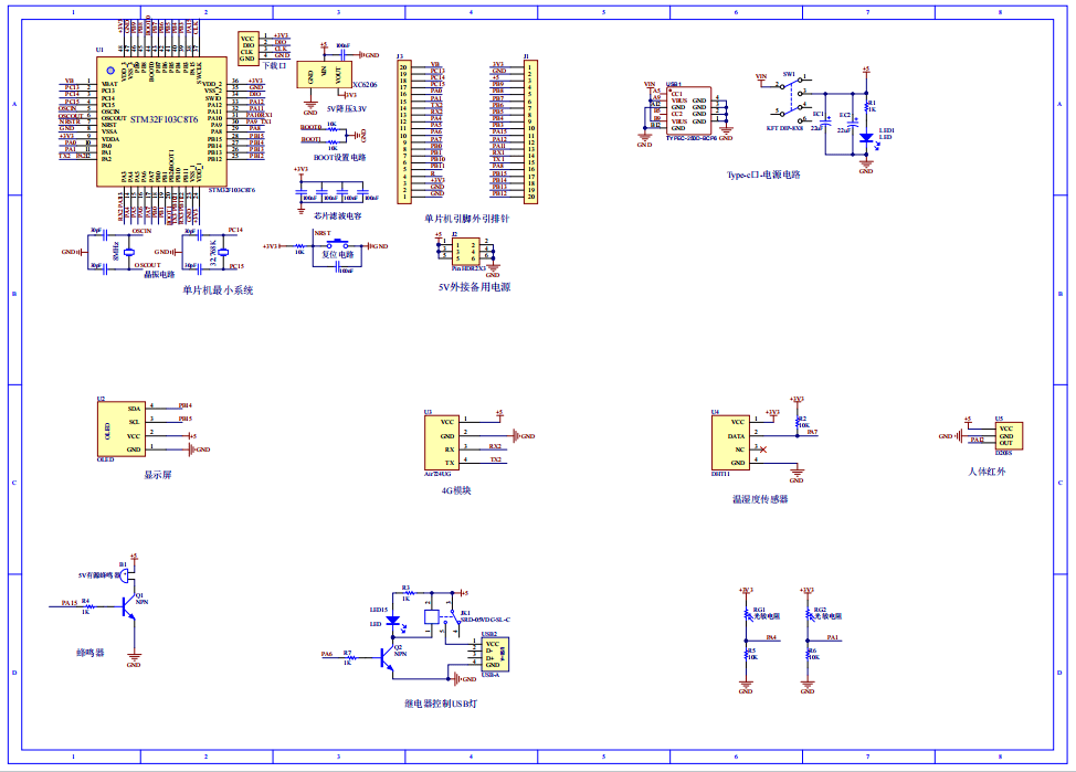
原理图:

软件设计流程:


系统框图:

本设计以STM32单片机为核心控制器,加上其他的模块一起组成基于单片机的智能灯管理设计的整个系统,其中包含中控部分、输入部分和输出部分。中控部分采用了STM32单片机,其主要作用是获取输入部分数据,经过内部处理,控制输出部分。输入由四部分组成,第一部分是DHT11温湿度传感器,用于检测当前温湿度值;第二部分是2个光敏电阻,一个检测环境光照,一个检测灯光光照强度值;第三部分是人体红外,用于检测是否有人;第四部分是供电电路,给整个系统进行供电。输出由五部分组成,第一部分是OLED显示模块, 通过该模块显示时间、温湿度、电压、光强和模式;第二部分是USB灯,进行照明;第三部分为蜂鸣器,当检测到路灯坏时,进行报警;第四部分是电位器,用于模拟灯是否发送故障;最后一部分为4G模块,用于连接云平台上传数据至手机,还可以通过云平台控制模式,设置时间。
硬件清单:








PCB图跟实物细节对应不上,需要对应的PCB图