首页 实物视频演示 仿真视频演示 设计说明书预览 答辩PPT预览
实物视频演示:
软件安装:
资料预览
效果图:

总体资料:

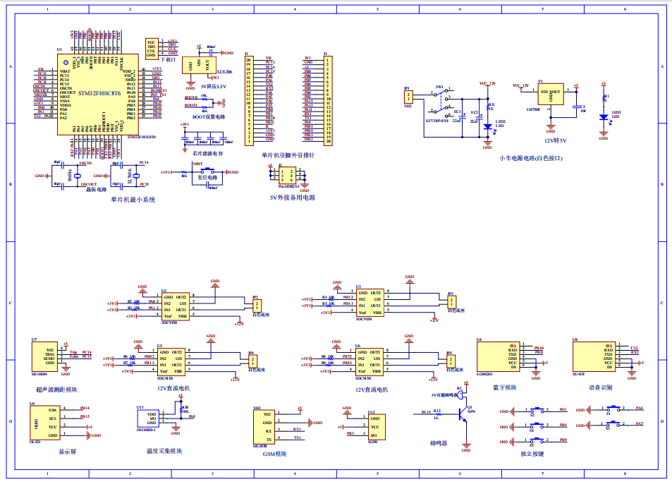
原理图:

软件设计流程:


系统框图:

本设计以STM32单片机为核心控制器,加上其他的模块一起组成超声波避障的整个系统,其中包含中控部分、输入部分和输出部分。中控部分采用了STM32单片机,其主要作用是获取输入部分数据,经过内部处理,控制输出部分。输入由六部分组成,第一部分是ECB02蓝牙模块,可以通过蓝牙模块控制小车的运行和报警;第二部分是SU-03T语音控制模块,可以用于控制小车的运行;第三部分是HC-SR04超声波测距模块,通过该模块可检测障碍物和小车的距离;第四部分是DS18B20温度检测模块,通过该模块可检测当前的温度值;第五部分是独立按键,按键控制小车前进、后退、左转和右转,发送报警短信;第六部分是供电电路,给整个系统进行供电。输出由五部分组成,第一部分是OLED显示模块, 通过该模块可以显示前方距离、温度和模式;第二部分是舵机模块,当检测到有障碍物时,舵机转动控制小车的方向;第三部分是GSM模块,可以发送报警短信;第四部分是4个电机驱动及芯片,用于驱动小车运行;最后是蜂鸣器,发送报警短信,蜂鸣器响。
硬件清单:







