首页 实物视频演示 仿真视频演示 设计说明书预览 答辩PPT预览
仿真视频演示:
软件安装:
资料预览
效果图:
总体资料:

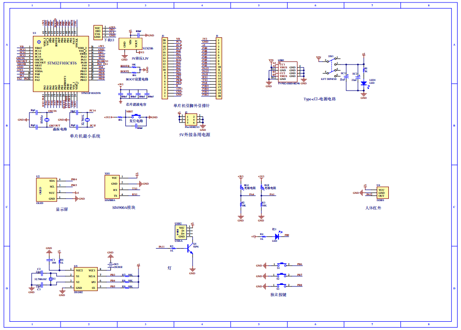
原理图:

软件设计流程:



系统框图:

本设计以STM32单片机为核心控制器,加上其他的模块一起组成基于单片机的智慧路灯设计与实现的整个系统,其中包含中控部分、输入部分和输出部分。中控部分采用了STM32单片机,其主要作用是获取输入部分数据,经过内部处理,控制输出部分。输入由五部分组成,第一部分是时钟模块,用于获取时间;第二部分是2个光敏电阻,一个检测环境光照,一个检测灯光光照强度值;第三部分是人体红外,用于检测是否有人;第四部分是独立按键,切换界面、模式、设置开始和结束时间,修改时间和设置光强阈值等;第五部分是供电电路,给整个系统进行供电。输出由四部分组成,第一部分是OLED显示模块, 通过该模块显示环境和路灯光强、灯状态、模式、定时时间以及显示设置时间;第二部分是USB灯,进行照明;第三部分为GSM模块,当检测到路灯坏时,进行报警;第四部分是电位器,用于模拟灯是否发送故障;最后一部分为LED指示灯,当发送短信时,亮起LED指示灯进行指示。
硬件清单:



 
        
 
         
         
        

